
Митохондрии — это клеточные органеллы, чья основная функция — окисление органических соединений и использование освобождающейся при их распаде энергии для синтеза АТФ, играющего роль клеточного «топлива». Митохондрии характерны для всех эукариот, то есть организмов, клетки которых имеют ядра: даже у одноклеточных амёб или человеческих сперматозоидов есть хотя бы одна митохондрия. Считалось, что без этих «мини-энергостанций» могут обходиться разве что паразитические и симбиотические виды, получающие энергию от своего хозяина. Однако международная группа исследователей описала свободноживущую метамонаду Skoliomonas litriа, в которой не нашли ни одного гена или белка, связанного с митохондриями, что предполагает их полную утрату.
Метамонады (Metamonada) — это разнообразная группа гетеротрофных эукариот-жгутиконосцев. Метамонады весьма разнообразны по образу жизни — среди них встречаются паразиты, комменсалы и свободноживущие организмы, населяющие пресные водоемы и океаны. Но все они адаптированы к жизни при низком содержании кислорода.
Одна из их наиболее явных адаптаций к таким условиям — сильно модифицированные митохондрии, называемые «органеллами, связанными с митохондриями» (mitochondrion-related organelles, MRO; см. M. Leger et al., 2109. Mitochondrion-Related Organelles in Free-Living Protists). Из всех MRO наиболее изучены гидрогеносомы, которые встречаются, к примеру, у паразитической влагалищной трихомонады (Trichomonas vaginalis), и митосомы, которые можно найти у кишечной лямблии (Giardia lamblia). Организмы с MRO утратили большую часть генов, связанных с митохондриями, а один род, Monocercomonoides, в ходе эволюции лишился вообще всех митохондрий и MRO (Обнаружены одноклеточные организмы с ядром, но без митохондрий, «Элементы», 18.05.2016).
Чем же в таком случае интересен новый вид, Skoliomonas litriа, описанный командой исследователей из Канады, Швеции и Норвегии? Дело в том, что метамонады из рода Monocercomonoides — симбионты, которые живут в пищеварительном тракте насекомых, амфибий, рептилий и млекопитающих, а для симбионтов и паразитов полная утрата митохондрий, конечно, не обыденное дело, но и не уникальный случай (Обнаружено первое животное без митохондриального генома, «Элементы», 02.04.2020). Получая питательные вещества из окружающей среды (то есть от другого организма, с которым они сосуществуют), такие организмы расщепляют их в отсутствие кислорода, и, хотя в итоге энергии им достается меньше, чем организмам с митохондриями, при обилии пищи это перестает быть проблемой. В свою очередь S. litria — первый известный свободноживущий представитель эукариот, способный обеспечивать себя энергией без митохондрий и МRO.
Ранее уже были описаны некоторые свободноживущие одноклеточные эукариоты, чьи MRO, похоже, оказались настолько модифицированы, что перестали выполнять основную функцию митохондрий — производство энергии. Например, у Dysnectes brevis сами MRO, похоже, есть, поскольку в геноме обнаружены связанные с ними белки, но они не производят некоторых важных ферментов и, похоже, синтез АТФ в ее клетках протекает прямо в цитозоле (M. Leger et al., 2017. Organelles that illuminate the origins of Trichomonas hydrogenosomes and Giardia mitosomes). А у пресноводного микроорганизма Paratrimastix pyriformis гидрогеносомы вообще оказались задействованы не в синтезе АТФ, а в производстве промежуточных продуктов метионинового цикла (J. Zítek et al., 2022. Reduced mitochondria provide an essential function for the cytosolic methionine cycle). Однако у S. litria, выделенной из донного осадка соленых озер, не было обнаружено никаких связанных с MRO белков, так что и самих органоидов в ее клетке, похоже, нет.
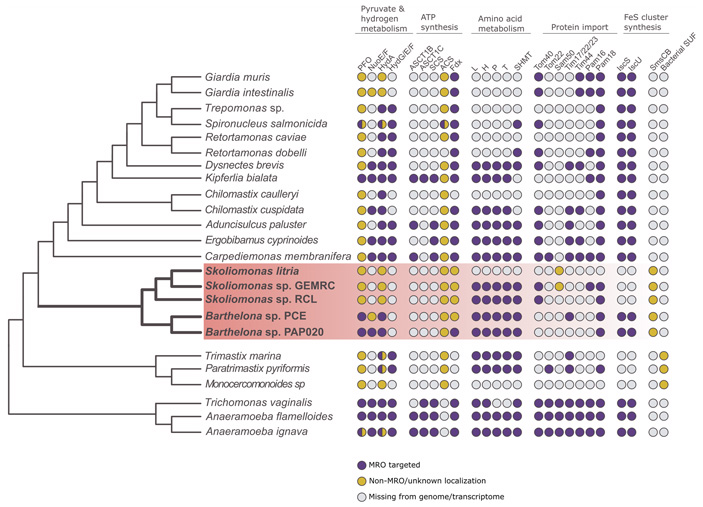
Упрощенное филогенетическое древо метамонад (группа BaSk выделена красным) и список ключевых ферментов, связанных с MRO. Как видно, S. litria — единственный из изученных видов, у которого не найдено ни одного связанного с MRO белка или гена (синие кружочки), хотя у его ближайших родственников нашли гены, связанные с метаболизмом аминокислот и переносом белков. Рисунок из обсуждаемой статьи
Такие выводы авторы сделали по результатам исследования S. litria и четырех других видов метамонад. Они охарактеризовали, насколько это возможно, полный спектр генов, транскриптов РНК и белков, которыми обладают эти одноклеточные организмы. Судя по результатам филогеномного анализа, изученные микроорганизмы оказались представителями собственной уникальной клады, названной BaSk (по названиям основных родов, Skoliomonas и Barthelona). Для всех представителей клады были характерны крайне редуцированные MRO, обычно встречающиеся только у паразитических и симбиотических метамонад.
К сожалению, текущих данных недостаточно, чтобы понять, каким образом представители BaSk синтезируют свою АТФ. Авторы нашли у них группу генов, связанных с образованием железносерных кластеров (у «нормальных» клеток такие кластеры, необходимые для проведения окислительно-восстановительных реакций, синтезируются как раз в митохондриях), но, похоже, эти гены достались метамонадам от общего предка, который в свою очередь получил их от какого-то другого организма в результате горизонтального переноса генов. Возможно ли, что и свой необычный и невыясненный способ получения АТФ BaSk тоже «позаимствовали» у других организмов, например, бактерий? Ответить на этот вопрос ученым еще только предстоит.
Источник: S. K. Williams, J. J. Hultqvist, Y. Eglit, D. E. Salas-Leiva, B. Curtis, R. J. S. Orr, C. W. Stairs, T. N. Atalay, N. MacMillan, A. G. B. Simpson, A. J. Roger. Extreme mitochondrial reduction in a novel group of free-living metamonads // Nature Communications. 2024. DOI: 10.1038/s41467-024-50991-w.
Анна Новиковская
С одной стороны - да, с другой - если получены данные, почему их надо мариновать? У кого возникнут вопросы (и найдутся деньги на поиск ответов) - те и заморочатся.Ну они же не данные печатать хотят, а выводы. Но если выводы получаются неподтвержденные, то это уже не выводы, а спекуляции. А продают их по цене выводов. А потом сиди и разбирайся в этой помойке ошибочных идей, которую многие воспринимают как достоверную информацию.
Strassert, Jürgen F. H.; Tikhonenov, Denis V.; Pombert, Jean-François; Kolisko, Martin; Tai, Vera; Mylnikov, Alexander P.; Keeling, Patrick J. (2016). "Moramonas marocensis gen. nov., sp. nov.: a jakobid flagellate isolated from desert soil with a bacteria-like, but bloated mitochondrial genome". Open Biology. 6 (2): 150239. doi:10.1098/rsob.150239. PMC 4772810. PMID 26887409.





В отличие от большинства свободноживущих эукариот, у двух представителей рода Skoliomonas (B и С) и представителя рода Barthelona (D) митохондрии — органеллы, обеспечивающие клетки энергией, — экстремально редуцированы, а у Skoliomonas litria (А) их не обнаружили вообще! Длина масштабного отрезка — 10 мкм. Рисунок из обсуждаемой статьи