Лишайники — классический пример симбиоза в природе. Считается, что в лишайниковом симбиозе углеродное питание поступает в гриб от фотосинтезирующего симбионта — водоросли. Хорошо известно, что в других симбиотических системах, в которых участвуют грибы (например, в микоризах), транспорт углерода прямо коррелирует со снижением количества сапротрофных ферментов, участвующих в расщеплении углеводных полимеров. Однако для лихенизированных грибов этот вопрос толком не был изучен. В опубликованной недавно статье авторы проанализировали полные геномы 46 грибов из класса Lecanoromycetes (включает до 98% всех лишайников). Они выявили, что все исследованные геномы имеют гены белков-переносчиков углеводов, а также гены, которые кодируют ферменты, позволяющие разрушать клеточные стенки растений. То есть лихенизация сама по себе не обязательно означает потерю этих генов. В разных лишайниках их количество и их предсказанные функции сильно отличаются. Некоторые из лихенизированных грибов обладают арсеналом ферментов, способным посрамить даже некоторых известных почвенных деструкторов (например, аскомицетов из класса Eurotiomycetes). Результаты исследования переворачивают наше привычное представление о лишайниках как о принципиально автотрофно питающихся организмах и подтверждают высказанную давным-давно гипотезу о том, что лишайники вполне могут дополнять «автотрофную диету» богатым рационом из внешних источников углерода.
Лишайники занимают важное место в истории открытия и изучения свойств симбиоза. Швейцарский ботаник Симон Швенденер, впервые описав лишайники как водорослево-грибной «консорциум», предположил, что грибной симбионт получает питание ассимилированным углеродом от фотосинтетического партнера (S. Schwendener, 1869. Die Algentypen der Flechtengonidien). Позднее, уже ближе к концу XX века ученые смогли определить, какие именно вещества получает гриб. Оказалось, что эукариотические водоросли кормят своих сожителей полиолами (многоатомными спиртами), а цианобактерии — глюкозой. В клетках грибов они превращаются в маннит и арабитол соответственно (D. C. Smith, 1980. Mechanisms of nutrient movement between the lichen symbionts). Благодаря такому формальному описанию углеродного транспорта закрепилось представление о лишайниках, как о композитных биотрофах, питающихся за счет фотосинтеза.
Лишайники — симбиотические организмы, состоящие из гриба (микобионта) и микроскопических водорослей (фотобионтов). Микобионт формирует таллом лишайника, его коровый слой и другие структурные компоненты. Слой с фотобионтом располагается под коровым слоем и отвечает за фотосинтез. Фотобионт «кормит» микобионта различными питательными веществами.
Поперечный срез таллома лишайника Phaeophyscia orbicularis. Хорошо видны гифы гриба и слой, в котором живут водоросли. Изображение с сайта encyclopedie-environnement.org
При размножении симбиотическая ассоциация в лишайнике может поддерживаться разными способами. Многие зрелые лишайники размножаются соредиями или изидиями, которые представляют собой клубочки из нитей гиф, оплетающих несколько водорослевых клеток. Разница — в наличии (изидии) или отсутствии (соредии) корового слоя. Эти клубочки, попав на подходящий субстрат, дают начало новым талломам лишайников.
Но многие лишайники не образуют ни соредий, ни изидий, а размножаются исключительно аскоспорами или базидиоспорами. Тогда новый прорастающий из споры гриб должен лихенизироваться (то есть вступить в симбиотическую ассоциацию с водорослью) de novo. Стратегий лихенизации у нового гриба довольно много: поиск и подчинение свободноживущих водорослей вокруг, квазисимбиоз с уже сформированным лишайником другого вида, прямое воровство водорослевых клеток у соседних лишайников, и т. д. Молодой гриб может некоторое время быть сапротрофом (пока не найдет нужную водоросль) или формировать временные симбиозы с менее подходящими водорослевыми партнерами. Раньше считалось, что такие вынужденные партнерства кратковременные и после нахождения подходящей водоросли симбиоз становится устойчивым, а состав компонентов в нем больше не меняется.
Грибы по своей природе гетеротрофы и обычно полагаются на широкий ассортимент ферментов деградации и захвата питательных веществ из внешней среды. У арбускулярных и эктомикоризных грибов, однако, стабильный симбиоз и постоянный транспорт углеводов от растительного партнера привел к постепенной потере в ходе эволюции многих семейств углевод-активных ферментов (УАФ, Carbohydrate-Active enZymes, CAZymes), к которым относят гликозилтрасферазы, гликози-гликолазы, полисахаридные лиазы, карбогидрат-эстеразы и некоторые другие ферменты, разлагающие различные простые и сложные сахара, в числе которых и полисахариды клеточных стенок растений. Но справедливо ли то же самое и для лишайников?
За последние 40 лет появилось множество косвенных свидетельств, позволяющих предположить, что лишайники по большей части сохранили УАФ или их эволюционные производные, в особенности — специфические ферменты, разрушающие клеточную стенку растений (Plant cell wall-degrading enzymes, PCWDE).
Во-первых, в ходе исследования филогении грибов было показано множественное независимое происхождение сапротрофных линий от предков лихенизированных грибов (то есть существующих в составе лишайников), принадлежащих как к древним, так и к относительно молодым в эволюционном смысле группам (M. Wedin et al., 2004. Saprotrophy and lichenization as options for the same fungal species on different substrata: environmental plasticity and fungal lifestyles in the Stictis–Conotrema complex). При этом пока нет аргументов в пользу версии, что свои ферменты для деградации полимеров, необходимые для жизни без фотобионта, они получили вторично. Таким образом, эти ферменты должны были присутствовать у предковых организмов.
Во-вторых, нам известно, что существуют грибы в пограничной «зоне» между лишайниками и сапротрофными грибами (так называемые факультативные лишайники), которые способны переключаться между сапротрофным и симбиотическим питанием (L. Muggia et al., 2011. Photobiont association and genetic diversity of the optionally lichenized fungus Schizoxylon albescens).
В-третьих, многие лишайники имеют выраженную субстратную специфичность, то есть они ограничены определенными органическими субстратами и не способны расти ни на каких других (P. Resl et al., 2018. The evolution of fungal substrate specificity in a widespread group of crustose lichens). Это свидетельствует о том, что они не имеют полной автономии в плане питания, и следовательно, часть питания получают из субстрата извне.
В-четвертых, лихенизированные грибы способны к росту в изолированной чистой культуре, питаясь некоторыми сахарами (например, сахарозой и кристаллической целлюлозой), отличными от сахароспиртов типа маннита и арабитола (производимых лишайниковыми фотобионтами; (D. Fahselt, 1994. Carbon metabolism in lichens). Наконец, ферменты, участвующие в расщеплении целлюлозы и лигнина, были выделены из лишайников в природе (R. P. Beckett et al., 2013. Oxidoreductases and cellulases in lichens: possible roles in lichen biology and soil organic matter turnover).
Все это можно списать на исключения, но эти исключения разбросаны широко по эволюционному дереву лихенизированных грибов. Это намекает на существование более глубоких свойств таких грибов, позволяющих им вести «гибридный» образ жизни и получать питание сразу из нескольких источников, а не только от фотобионта. Такая возможность была даже высказана самим Швенденером в той самой работе 1869 года, в которой он предсказал, что в конечном итоге будет доказано существование двух путей усвоения питательных веществ: один для лишайников, имеющих минимальный контакт с субстратом (который, как он заключил, будет зависеть от ассимилированного углерода фотобионтов) и один для лишайников, которые плотно прилегают к органическим субстратам, таким как кора деревьев или древесина.
Группа исследователей из Австрии, Германии, Канады, Исландии, Испании, Италии, США и Швеции задалась целью выяснить, как же все-таки обстоят дела с углевод-активными ферментами у лишайников и является ли потеря ферментов деградации одним из необходимых маркеров симбиоза. Масштабная статья, ставшая результатом этой работы, была опубликована в журнале Nature Communications.
Перед учеными стояла непростая задача: фенотипические профили углеводного обмена (то есть данные о том, на каких средах они растут и какими ферментами пользуются для усвоения питательных веществ) у лишайников практически не разработаны, поскольку многие лишайники невозможно культивировать, а те, которые можно, растут крайне медленно. Таким образом, вся работа была проведена практически с нуля. Первым делом, ученые собрали полные геномы 83 грибов, из которых 46 относятся к классу Lecanoromycetes. В выборку попали виды с разными экологическими стратегиями и морфологическими особенностями: имеюшие различных фотобионтов, накипные, листоватые и кустистые, специализированные на каком-то одном субстрате или же растущие на широком их спектре. За пределами класса Lecanoromycetes выборка грибов должна была отвечать двум условиям: 1) выбранные геномы должны быть содержать репрезентативный набор картированных УАФ; 2) они должны происходить из родственных леканоромицетам классов в кладе Leotiomyceta.
Поскольку те немногие полные геномы, что имелись ранее для представителей класса Lecanoromycetes, происходят по большей части из одного порядка Lecanorales в подклассе Lecanoromycetidae и являются лихенизированными грибами-генералистами, то исследователям пришлось собрать 29 новых геномов специально для этой работы, уделяя особое внимание как учету разнообразия субстратных специализаций, так и представленности различных филогенетических линий внутри класса. 18 геномов были получены путем метагеномной сборки (Metagenome-Assembled Genome, MAG). Благодаря недавно отработанной технологии обработки результатов чтения метагеномов у лишайников (G. Tagirdzhanova et al., 2021. Predicted Input of Uncultured Fungal Symbionts to a Lichen Symbiosis from Metagenome-Assembled Genomes) показатели полноты и качества MAG были сопоставимы c геномами, полученными из чистых культур, выделенных из лишайников грибов. Для каждого генома ab initio были предсказаны последовательности генов. Также были получены функциональные аннотации — пробелы в данных о функциональных профилях лишайников были компенсированы с помощью появившегося в последнее время внушительного массива данных в таких специализированных базах, как CAZymes, InterPro IDs, Pfams, включающих различную, в том числе картируемую информацию об УАФ. Таким образом, стало возможным определить спектр УАФ для организмов, для которых имеется секвенированный геном, но нет экспериментальных данных (рис. 2).
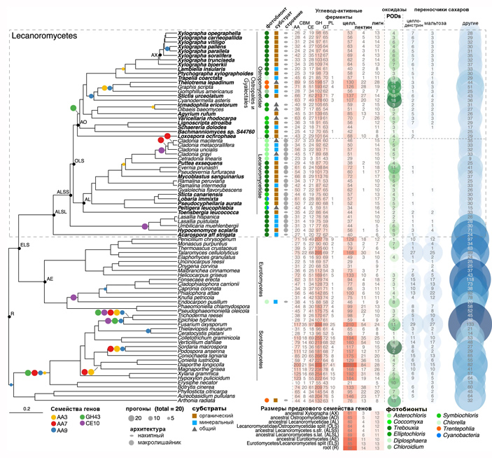
Рис. 2. Распределение и предковые состояния углевод-активных ферментов (УАФ) и выбранных транспортеров сахаров, спроецированные на филогеномное ML-дерево Lecanoromycetes и родственных классов Ascomycota. Филогеномные деревья аналогичны филогенетическим — разница в том, что строятся они не на основании последовательностей одного или нескольких генов, а на основании сравнения целых геномов. Это на несколько порядков увеличивает точность предсказания эволюции. Например, в данном случае анализ происходил на основании 1310 локусов (из-за этого на самом дереве не приведен анализ bootstrap-репликантов — он тут не нужен, дерево и так практически на 100% точно). Цветные кружочки на ветвях дерева указывают на значимо расширившиеся семейства УАФ на данном эволюционном участке. Размер кружочков указывает количество отдельных прогонов в CAFE (из 20), в которых подтвердилось расширение семейства (опущены семейства, расширение которых было подтверждено менее чем в пяти прогонах). Также указаны различные биологические особенности лишайников — состав фотобионтов, строение и субстрат. Тепловая карта различными тонами красного показывает количество генов в различных классах УАФ: AA — вспомогательная (ауксилярная) активность, CBM — модуль связывания углеводов, CE — углеводные эстеразы, GH — гликозидгидролазы, GT — гликозилтрансферазы, PL — полисахаридлиазы. «Целл.» — количество генов в 35 семействах УАФ, задействованных в расщеплении целлюлозы и гемицеллюлозы; «пектин» — количество генов в 11 семействах УАФ, участвующих в расщеплении пектина; «лигн.» — количество генов в 3 семействах УАФ, разлагающих лигнин. Под тепловой картой указаны исходные размеры семейств CAZyme, участвующих в модификации (геми-)целлюлозы, пектина и лигнина. Оксидазы POD: количество гемигалопероксидазы и пероксидазы DyP, потенциально участвующих в модификации лигнина. Переносчики сахаров — количество отобранных транспортеров в семействе переносчиков сахаров PF00083. Рисунок из обсуждаемой статьи в Nature Communications
Каждому УАФ была приписана активность в отношении обычных субстратов клеточных стенок растений, таких как целлюлоза, гемицеллюлоза, лигнин и пектин.
Выяснилось, что для всех исследованных геномов многие семейства углевод-активных ферментов являются общими. Например, гликозилтрансферазы (GT), которые участвуют в гликозилировании и синтезе полисахаридов, как оказалось, практически не имеют отличий среди различных геномов и, мало того, у представителей Lecanoromycetes их не стало меньше. Это указывает на тот факт, что основной синтетический механизм остается в значительной степени неизменным на протяжении всей эволюции исследованных групп. Среди генов гликозидгидролаз (GH), наоборот, существуют значительные отличия, а среднее количество генов в геномах лихенизированных грибов на 40,7% ниже по сравнению с остальными. У лишайников значительно меньше ферментов со вспомогательной активностью (AA), модулей связывания углеводов (CBM) и углевод-эстераз (CE). Основную часть этих различий можно отнести к небольшой группе семейств УАФ, большинство из которых представляют собой ферменты, разрушающие клеточную стенку растений (PCWDE).
При этом три семейства УАФ у представителей Lecanoromycetes совсем не претерпели никакой редукции по сравнению с остальными аскомицетами: это семейство PL4, содержащее рамногалактуроновые эндолиазы, расщепляющие пектин; ферменты семейства CBM67, которые связываются с L-рамнозой и часто встречаются в мультидоменных белках вместе с представителями семейств GH78 и PL1; и семейство AA13, которое содержит литические полисахаридмонооксигеназы (LPMO), участвующие в расщеплении крахмала. В некоторых случаях, напротив, такие участвующие в деградации полисахаридов эндогенных клеточных стенок грибов ферменты, как GH128 и AA5, имеются у леканоромицетов даже в большем количестве, чем у представителей других классов.
В геномах всех исследованных лишайников содержались гены, которые способны воздействовать на растительную клеточную стенку, включая целлюлозу и гемицеллюлозу (например, GH5 и GH43) и лигнин (AA1, AA2 и AA5). В зависимости от конфигурации симбионтов, составляющих лишайник, целлюлоза и гемицеллюлоза могут присутствовать в фототрофном симбионте и/или быть экзогенными по отношению к лишайнику.
Метод главных компонент (Principal component analysis, PCA) позволил проанализировать геномы относительно наборов семейств УАФ и выявить, насколько ферменты гомологичны между собой в разных лишайниковых группах: разнообразие ферментов, необходимых для работы с целлюлозой, гемицеллюлозой и пектином, у леканоромицетов меньше, чем у остальных исследованных аскомицетов. То же самое касается ферментов для работы с лигнином. При этом внутри самих леканоромицетов в подклассах Acarosporomycetidae, Umbilicariomycetidae и Lecanoromycetidae имеются четкие кластеры с очень похожими друг на друга ферментами, в то время как в подклассе Ostropomycetidae ферменты, участвующие в деградации целлюлозы и гемицеллюлозы, сильно отличаются.
Различия обусловлены, в частности, одной линией, представленной пятью геномами из порядков Ostropales и Gyalectales. Линия содержит вчетверо большее количество УАФ, работающих с целлюлозой и гемицеллюлозой, чем у лишайников Cetradonia и Peltigera, а по сравнению с хорошо известными сапротрофами из класса Eutoriomycetes, такими как Penicillium, — не меньшее. При этом большая часть вариаций относится к генам гетерогенных семейств GH5 и GH43. Авторы сопоставили предполагаемые ортологи этих ферментов с аминокислотными последовательностями экспериментально подтвержденных работающих ферментов в базах данных и смогли предсказать, какие из них являются секретируемыми, — оказалось, что это целлюлазы, (подсемейство 5 GH5; EC 3.2.1.4), 1,3-бета-глюкозидазы (подсемейство 9 GH5; EC 3.2.1.58), и эндо-1,4-бета-маннозидазы (подсемейство 7 GH5; EC 3.2.1.78). Примечательно, при этом, что многие другие обнаруженные гены ферментов из семейства GH5 не кластеризуются с какими-либо ранее охарактеризованными последовательностями и образуют отдельные клады.
Подкласс Ostropomycetidae также обладает большим количеством генов, кодирующих ферменты распада гемицеллюлоз (особенно ксиланов): например, ацетилксиланэстеразы, расщепляющие ацетилксилан, основной компонент гемицеллюлозы. И эти ферменты, представленные ортологами, также образуют отдельные кластеры при сравнении с другими известными формами.
Семейство AA1 (лакказа, ферроксидаза и медные оксидазы, EC 1.10.3.x), обнаруженное у представителей класса Lecanoromycetes (особенно их оказалось в избытке у грибов из родов Graphis, Thelotrema и Varicellaria) может потенциально быть вовлечено в работу с лигнином — ферменты из этого семейства оказались крайне близки к известным деструкторам лигнина из EC 1.10.3.2, включающего лакказу, п-дифенол-оксиген-оксидоредуктазу и ферроксидазу. Также у лишайников были обнаружены ферменты семейства AA2, которые содержат пероксидазы класса II (например, DyP). При этом ни один из обнаруженных ферментов филогенетически не близок к каким-либо экспериментально охарактеризованным пероксидазам.
Самые большие различия среди геномов леканоромицетов связаны с УАФ, действующими на пектины. Внутри подкласса Ostropomycetidae все исследованные лишайники, кроме трех, обладают несколькими ферментами деградации пектина (GH28, 49, 53, GH79, GH108, CE8, CE12, CE15), по одной полисахарид-лиазе (PL1) и пектат-лиазе (PL3), а количество копий этих генов превышает даже таковое у сапротрофов из Eurotiomycetes. В свою очередь, у Lecanoromycetidae, как оказалось, напротив, почти полностью отсутствуют ферменты, разлагающие пектин.
Помимо перечисленных выше групп углевод-активных ферментов, все лихенизированные грибы обладали генами семейства GH32, которое включает инвертазы, участвующие в превращении сахарозы в глюкозу или фруктозу. Наличие инвертаз обычно служит маркером утилизации растительной сахарозы в апопласте. Однако, надо заметить, что семейство ферментов GH32 леканоромицетов не кластеризуется ни с какими известными экспериментально подтвержденными инвертазами, и их настоящая функция до конца не известна.
Чтобы установить, связаны ли выявленные паттерны ферментов у лишайников с приобретением или потерей генов, исследователи реконструировали количество генов у гипотетических предков для каждой из трех основных групп УАФ (работающие с целлюлозой/гемицеллюлозой, пектином, или лигнином). Все три группы редуцируются уже при разделении Eurotiomycetes и Lecanoromycetes (узел ELS на рисунке), в особенности, ферменты, участвующие в расщеплении целлюлозы и пектина. Другое явное сокращение числа УАФ, особенно участвующих в деградации пектина, происходит одновременно с образованием крупнейшей ветви в Lecanoromycetes (узлы ALSS и ALSL на рис. 1). В нескольких случаях реконструкция выявила полную потерю ферментных генов (кроме соответствующих семейств в геномах Ostropomycetidae).
При этом, как оказалось, в ходе эволюции лихенизированные грибы не только отказывались от генов, расщепляющих растительные углеводы, но и приобретали их. Так, исследователями было выявлено шесть семейств ферментов, участвующих в утилизации целюллозы и неуглеводных субстратов, ассортимент которых значительно расширился после их перехода к лишайниковому образу жизни.
Так, пополнились семейства GH43, GH18 и семейства вспомогательных ферментов (AA) AA3, AA7 и AA9, (все три содержат гены, участвующие в расщеплении целлюлозы). И семейство CE10, содержащее эстеразы, работающие с неуглеводными субстратами, у общего предка видов Cladonia и представителей подкласса Umbilicariomycetidae.
Чтобы дополнительно подтвердить, что лишайники способны утилизировать углеводы не только от фотосимбионта, но и из внешней среды, исследователи картировали в геномах лихенизированных грибов гены белков-переносчиков сахаров. В большинстве геномов переносчики были представлены более-менее равномерно, кроме двух групп белков, демонстрирующих существенные отклонения. К первой группе относятся транспортеры целлодекстрина (участвующие в трансмембранном захвате целлобиозы и других декстринов — коротких бета-связанных фрагментов целлюлозы), близкие к белкам-переносчикам, характерным для сапротрофов из родов Aspergillus и Penicillium. Такие «сапротрофоподобные» транспортеры целлодекстрина обнаружились во всех геномах из подкласса Ostropomycetidae (кроме рода Schaereria), а также у отдельных представителей подклассов Umbilicariomycetidae и Acarosporomycetidae и пяти лишайников из подкласса Lecanoromycetidae. В целом, они характерны для лишайников, которые обитают на коре деревьев. Аналогичная закономерность была обнаружена и для второй группы белков — переносчиков мальтозы, участвующих в трансмембранном захвате альфа-связанных продуктов распада крахмала.
Таким образом, анализ генов углевод-активных ферментов и переносчиков сахаров рисует картину значительно большего разнообразия генов расщепления углеводов, чем можно было бы ожидать от симбиотических биотрофов. Гены расщепления целлюлозы, гемицеллюлозы и пектина присутствуют практически у всех лишайников. Их непропорционально много у представителей подкласса Ostropomycetidae. А некоторые лишайники, как оказалось, по количеству и функциональности ферментов не уступают образцовым сапротрофным грибам из родов Aspergillus и Penicillium. Так же, как выяснилось, грибы, связанные симбиозом с одним и тем же фотобионтом (например, Trebouxia), могут сохранять множественные гены, отвечающие за деградацию пектина и транспортеры целлодекстрина (такое наблюдается у Lambiella, Loxospora, Ptychographa и Xylographa), но могут и практически полностью их терять (Ramalina). Это означает, что ассоциация с водорослью сама по себе не приводит к потере генов, и, вероятно в этой сфере механизмы взаимодействия грибов и водорослей в лишайниках, как и других симбиозах, потребуется пересмотреть.
Ферменты лишайников, участвующие в деградации растительных полимеров, как стало ясно, существенно отличаются от известных ферментов у других грибов. И это поднимает важный вопрос: а каковы функции этих ферментов? Что является их главной мишенью? Два самых очевидных варианта: это или лишайниковые фотобионты, или древесина, кора и прочие органические полимеры в окружении лишайников.
В пользу первого варианта говорит то, что наличие ферментов, предназначенных для взаимодействия с собственным фотобионтом, хорошо перекликается с предположениями, постулирующими «размягчение» и «перестройку» клеточных стенок симбионта при инициации контакта, как это было показано для эктомикоризных грибов (J. M. Plett, F. M. Martin, 2018. Know your enemy, embrace your friend: using omics to understand how plants respond differently to pathogenic and mutualistic microorganisms). Эти ферменты также могут участвовать в переваривании клеточных стенок отмерших водорослевых клеток, особенно если популяции водорослей меняются в онтогенезе таллома, однако для подтверждения этих предположений потребуется дальнейший анализ транскриптома.
Идея о том, что лишайник — это не фиксированный симбиоз и в онтогенезе таллома водоросли могут меняться, сравнительно новая. Пока не вполне понятно, кто инициирует эти изменения — грибы или водоросли. Известно лишь, что у некоторых лишайников водоросли в молодом талломе и водоросли во взрослом талломе имеют разные геномы. В самом очевидном случае меняется вид водоросли: например, известны случаи, когда желто-зеленая водоросль меняется на зеленую или наоборот (см., например, P. Osyczka et al., 2020. Lichen-forming fungi in postindustrial habitats involve alternative photobionts и Z. Škvorová et al., 2022. Promiscuity in Lichens Follows Clear Rules: Partner Switching in Cladonia Is Regulated by Climatic Factors and Soil Chemistry). Текущее объяснение, если его упростить, заключается в том, что пока лишайник растет, гриб особенно не выбирает и «хватается» за любую водоросль. Но по мере роста есть шанс, что он найдет наиболее подходящего фотобионта и останется с ним. Но известны и более загадочные случаи, по всем внешним признакам симбионтом гриба на разных этапах его жизни является один и тот же вид водорослей, но генетический анализ говорит, что у этих водорослей разное происхождение (то есть в одном лишайнике живут или жили разные «семьи» водорослей, см., например, P. Moya et al., 2020. Symbiotic microalgal diversity within lichenicolous lichens and crustose hosts on Iberian Peninsula gypsum biocrusts и R. De Carolis et al., 2022. Photobiont Diversity in Lichen Symbioses From Extreme Environments).
В пользу второго варианта тоже есть свои соображения. Предположение, что обнаруженные у лишайников УАФ предназначены для экзогенных полисахаридов, подтверждается двумя аргументами. Первый — экспериментальный: и целлюлазы, и полигалактуроназы, активные в отношении пектинов, были ранее обнаружены в цельных лишайниках как в присутствии, так и в отсутствие целлюлозосодержащих фотосимбионтов (A. de los Ríos et al., 1997. Production of several isoforms of ß-1,4-glucanase by the cyanolichen Peltigera canina). Кроме того, мы знаем, что синтез целлюлазы варьируется в зависимости от вида дерева, на котором растет лишайник (Т. Толпышева, 2007. Зависимость целлюлозолитической активности лишайника Hypogymnia physodes (l.) hoffm. от субстрата). Также было экспериментально показано, что некоторые лишайники обладают внеклеточным окислительно-восстановительным ферментативным комплексом, активация которого связана с разрушением лигнина (R. P. Beckett et al., 2013. Oxidoreductases and cellulases in lichens: possible roles in lichen biology and soil organic matter turnover).
Вторая линия аргументации связана с экологическим поведением и отношениями с известными сапротрофами: увеличение обнаруженного ферментативного пула в лишайниковой кладе тесно связано с происхождением вторичных нелехинизированных сапротрофов, а среди самих лишайников — с облигатным ростом на древесном субстрате (Ptychographa и Xylographa). Наиболее своеобразная из групп вторичных сапротрофов, Ostropales находится в составе клады с наиболее богатым набором УАФ среди всех геномов леканоромицетов.
В то же время, нацеленность ферментов на клеточные стенки водорослей или экзогенную органику — не взаимоисключающие варианты. Не все экзогенные субстраты обязательно должны быть растительными клеточными стенками: лишайники в природе активно взаимодействуют с другими грибами, макропаразитами и бактериями. Только лишь наличия генов недостаточно для построения надежных гипотез о предназначении этих ферментов, — необходимо изучить, в каких частях таллома и в какие периоды жизни эти гены экспрессируются в природе. Известно например, что лихенообразующие грибы в ходе полового размножения проходят асимбиотическую стадию неопределенной продолжительности. Считается, что в этот период они могут вести сапротрофный образ жизни. Лишайники, живущие в высоких широтах или длительно находящиеся под снежным покровом, в течение сезона могут подвергаться сезонным колебаниям поступления фотосинтетически фиксированного углерода от фотобионта, что может потребовать компенсировать недостаток питательных веществ альтернативными источниками. Даже после установления устойчивого симбиоза некоторые части мицелия могут быть свободны от клеток фотобионта, а в экспериментах было показано, что их углеводный обмен отличается по составу компонентов от мицелия, содержащего клетки водорослей (R. A. Armstrong, S. N. Smith, 2009. Carbohydrates in the hypothallus and areolae of the crustose lichen Rhizocarpon geographicum (L.) DC), что указывает на существование механизмов альтернативного углеводного обмена.
У многих лишайников есть свободный от фототрофов проталлом, в котором гифы грибов расходятся за пределы зоны фотобионта. Некоторые лишайники обладают «гипоталлусом» — свободной от фотобионта подушкой мицелия, находящейся в прямом контакте с субстратом. Макролишайники часто закрепляются на субстрате, используя ризины и другие структуры, которые традиционно интерпретируются как имеющие исключительно структурную, стабилизирующую функцию. Но у эпифитных лишайников они могут распространяться вглубь ксилемы в виде мицелиальной сети (M. I. Orus, C. Ascaso, 1982. Localización de hifas liquénicas en los tejidos conductores de Quercus rotundifolia Lam.), а так же проникать в паренхиму живых мховых матов. Все эти особенности могут способствовать использованию альтернативного источника питания для гриба в составе лишайника.
Что касается самих генов, большое любопытство вызывает факт уникальности лишайниковых ферментов, которые не кластеризуются с другими известными грибными ферментами. Это целлюлазы, гемицеллюлазы, инвертазы и многочисленные вспомогательные ферменты. Их точные функции еще только предстоит экспериментально подтвердить. Особенно актуально это для тех ферментов, которые предположительно могут разлагать лигнин, — ведь эти ферменты напоминают системы синтеза гидроксильных радикалов в присутствии хинона и хелатированного железа, найденного у грибов, вызывающих бурую гниль древесины (см. картинку дня Древесная гниль). Тут можно привести пример эксперимента на лишайнике Leptogium saturninum у которого была обнаружена гем-пероксидаза LsaPOX, способная разрушать модельный димер β-O-4 лигнина адлерол до вератральдегида, аналогично ферментам грибов бурой гнили (C. Liers et al., 2011. A heme peroxidase of the ascomyceteous lichen Leptogium saturninum oxidizes high-redox potential substrates).
Теперь обсудим крайне важный момент, который касается интерпретации принципов симбиоза в целом. Связано ли установление стабильной ассоциации гриба с водорослью с потерей сапротрофных ферментов? Если смотреть только на «среднее по больнице» сокращение числа генов УАФ в эволюционном дереве лишайников по сравнению с сапротрофными эвроциевыми, то может показаться, что да. Однако возникновение УАФ в кладе порядков Ostropales и Gyalectales показывает, что это далеко не обязательное условие для установления симбиоза. В этом случае представляется, что ассимиляция с фотобионтами может не приводить к потере ферментативного комплекса в случае, если получаемые от фотобионта продукты фотосинтеза идут на цели, отличные от роста и дыхания. На самом деле это уже давно постулируется при описании роли полиолов в лишайниках. Некоторые ученые даже говорят о том, что такие метаболиты могут являться основной целью фотобионта в лишайнике (D. C. Smith, 1978. Is a lichen a good model of biological interactions in nutrient-poor environments?). В данной работе на это указывает обнаруженные сохранившиеся инвертазы у Lecanoromycetes, поскольку в случае, например, эктомикоризных грибов считается, что потеря инвертаз ограничивает их способность получать доступ к сахарозе и усиливает их зависимость от глюкозы, поставляемой растением (S. Miyauchi et al., 2020. Large-scale genome sequencing of mycorrhizal fungi provides insights into the early evolution of symbiotic traits).
Чтобы наверняка говорить о том, совпадает ли потеря деградационных ферментов с возникновением симбиотрофии, требуется собрать больше данных о предковых линиях в древе аскомицетов. Пока что проведенная реконструкция наследственного состояния предполагает постепенную потерю ферментов и переносчиков, начиная с последнего общего предка Lecanoromycetes и Eurotiomycetes. Впечатляющий арсенал ферментов у отдельных лишайников вряд ли был получен путем горизонтального переноса генов, следовательно, он унаследован, что означает, что потеря УАФ не является автоматическим следствием возникновения симбиоза. В этом случае потеря ферментов другими лишайниками, возможно, была обусловлена дополнительными процессами, сопутствующими симбиозу, то есть речь идет о корреляции, но не причинности.
Тут можно обратить внимание на то, что внутри клады Lecanoromycetes наиболее значительные функциональные потери, как с точки зрения генов УАФ, так и переносчиков целлодекстрина и целлобиозы, произошли в подклассе Lecanoromycetidae, представители которого без исключений являются облигатными симбиотрофами, практически все имеют в качестве фотобионта одну и ту же зеленую водоросль Trebouxia и не отличаются по жизненным циклам. Отличия у них прослеживаются в строении таллома. Практически все лишайники из подкласса Ostropomycetidae — накипные, у которых площадь контакта с поверхностью субстрата максимальна. Подклассы Lecanoromycetidae, Acarosporomycetidae и Umbilicariomycetidae включают и накипные талломы, однако имеют большое количество крупных форм с листоватыми или кустистыми талломами, у которых лишь малая часть контактирует с субстратом.
Известно, что при переходе от накипных к листоватым и кустистым формам у лишайников меняется тип гаусториального контакта: от внутриклеточных гаусторий у большинства накипных форм до внутристеночных у всех листоватых и кустистых форм. Точные последствия этого неизвестны, но внутриклеточные гаустории характерны также для патогенных грибов и могут потребовать большего разнообразия арсенала ферментов для проникновения сквозь клеточную стенку водорослей. Во-вторых, макролишайники обязаны своей сложной архитектурой хорошо развитому экзополисахаридному гелю кортекса (T. Spribille et al., 2020. 3D biofilms: in search of the polysaccharides holding together lichen symbioses), который образует жесткий структурный каркас, считающийся предпосылкой для образования макроталлома. Полисахаридный состав кортекса широко варьируется в зависимости от фотобионта, с которым устанавливается симбиоз. При этом гидрофильный кортекс обеспечивает дополнительное удержание воды и действует как губка для пассивного поглощения растворенных питательных веществ и глюкозы. Было даже показано, что крупные эпифитные лишайники поглощают глюкозу, полученную из древесины (J. Campbell et al., 2013. Does exogenous carbon extend the realized niche of canopy lichens? Evidence from sub-boreal forests in British Columbia). Если обнаружится, что захват простых сахаров является одной из задуманных функций кортекса, можно ожидать и эволюционных последствий в виде сохранения комплексов ферментов гриба, поскольку в этом случае они будут вовлечены в деградацию более энергоемких углеводов.
В конечном итоге обсуждаемой работы вытекают две важные гипотезы: 1) некоторые или большинство лихенизированых грибов до симбиоза или при установленном симбиозе питаются и строят таллом за счет экзогенных источников углерода; 2) находясь в симбиозе, лишайники, скорее всего, имеют несколько моделей поглощения углеводов: за счет фиксированного углерода, поступление которого варьирует в течение сезона, или же за счет факультативного углерода, поглощенного или собранного из внешних источников.
В целом эта, вне всякого сомнения, важная работа ставит под сомнение предположение о том, что углеводный обмен лишайников является исключительно результатом фиксации атмосферного углерода фотобионтом, на которое десятилетиями опирались в экофизиологических исследованиях лишайников. Тот факт, что некоторые лихенизированные грибы обладают ферментами в количестве, не уступающем сапротрофам, подтверждает гипотезу Швенденера о том, что существуют разные типы лишайников: с микобионтами, которые зависят от углеродного захвата фототрофом, и с микобионтами, которые способны задействовать альтернативные источники кроме фотосинтеза в ходе скрытой сапротрофии.
Источник: Philipp Resl, Adina R. Bujold, Gulnara Tagirdzhanova, Peter Meidl, Sandra Freire Rallo, Mieko Kono, Samantha Fernández-Brime, Hörður Guðmundsson, Ólafur Sigmar Andrésson, Lucia Muggia, Helmut Mayrhofer, John P. McCutcheon, Mats Wedin, Silke Werth, Lisa M. Willis & Toby Spribille. Large differences in carbohydrate degradation and transport potential among lichen fungal symbionts // Nature Communications. 2022. DOI: 10.1038/s41467-022-30218-6.
Арсений Белосохов
поскольку вида, как универсалии, нет в реальностиХоспади, так и дерева, как универсалии, тоже нет в реальности. Но это не мешает мамаше сказать своему малышу "Ну-ка, прекрати ломать это дерево!"
Результаты исследования переворачивают наше привычное представление о лишайниках как о принципиально автотрофно питающихся организмахИм же надо как-то добывать биогены, что-то надо все равно глотать, а если так то можно и подкормиться при случае, или в суровые времена.




Рис. 1. Лишайники, представляющие обсуждаемые в тексте новости подклассы Ostropomycetidae и Lecanoromycetidae. Фото с сайтов fungi.myspecies.info, commons.wikimedia.org, it.wikipedia.org, lichens.twinferntech.net и из обсуждаемой статьи в Nature Communications