
Международная китайско-американская группа исследователей сообщила в журнале Science о секвенировании генома мака снотворного. ДНК и РНК для секвенирования были взяты из разных частей растения. Ученые установили, что относительно недавно, 7,8 млн лет назад, геном предка мака подвергся полной дупликации. Эта дупликация, а также ряд последующих локальных дупликаций и одна делеция, приведшая к появлению нового химерного гена, не только повысили количество алкалоидов, вырабатываемых растением для защиты от травоядных животных, но и наделили его способностью синтезировать новый тип алкалоидов — опиаты, включая морфин и ряд других, которые, с одной стороны, помогают медикам и их пациентам, а с другой — создают так много проблем человечеству на протяжении всей истории.
Настой на маке употреблялся в качестве напитка уже в Древней Греции — в том числе и для утоления боли. Позднее культура выращивания и употребления мака пришла в Азию, и в Индии со временем распространилась традиция опиокурения. С некоторых пор люди научились изготавливать опиум — сильнодействующий наркотик, который получают из высушенного на солнце млечного сока из недозрелых коробочек снотворного мака (Papaver somniferum). Опиум содержит около 20 различных алкалоидов. Часть из них, включая такие опиаты, как морфин, кодеин, папаверин и др. относятся к группе бензилизохинолиновые алкалоиды.
1-бензилизохинолин (см. 1-Benzylisoquinoline, рис. 2), то есть изохинолин, у которого в положении 1 водород замещен на углеводородный остаток бензил, — это азотсодержащее гетероциклическое соединение, служащее структурной основой большого числа разнообразных алкалоидов (см. Изохинолиновые алкалоиды). Всего известно около 2500 таких соединений (см. T. T. Dang et al., 2012. Biochemical genomics for gene discovery in benzylisoquinoline alkaloid biosynthesis in opium poppy and related species), которые синтезируются очень многими представителями самых разных групп растений (особенно богаты ими маки, лютики, бобовые, лотосы). Эти алкалоиды защищают растения от травоядных животных — больших, вроде копытных, и маленьких, вроде клещей и насекомых.

Рис. 2. Химические структуры морфина и его предшественников. Исходным веществом в синтезе бензилизохинолиновых алкалоидов является аминокислота тирозин. Что интересно, одним из промежуточных продуктов в длинной цепочке реакций от тирозина до морфина является дофамин — та же самая молекула, которая служит нейромедиатором в нервной системе животных. Схемы с сайта ru.wikipedia.org
Морфин был первым алкалоидом, синтезированным в очищенном виде. Свое название он получил от имени древнегреческого бога Морфея, который умел нагонять на людей сон. Более эффективного болеутоляющего до сих пор не изобретено. Кроме того, лекарства на основе опиатов применяются при некоторых патологиях желудочно-кишечного тракта и при кашле (например, кодеин), а также в качестве сосудорасширяющих средств.
Опиоиды связываются с опиоидными рецепторами на мембранах нейронов, что приводит к подавлению выброса тормозного нейромедиатора ГАМК и, как следствие, — к «растормаживанию» психики. Воздействуя на нейроны, опиаты опосредованно оказывают влияние и на другие системы организма, в частности пищеварительную, дыхательную и кровеносную. Более подробно все аспекты взаимоотношений нейромедиаторов, их рецепторов и употребляемых внутрь биологически активных веществ изложены здесь. Увы, эти вещества имеют хорошо известные и весьма неприятные побочные эффекты в виде привыкания, постепенного разрушения психики, не говоря уже о возможных летальных последствиях передозировки.
Как бы то ни было, для паллиативной медицины морфин действительно незаменим. Неудивительно поэтому, что очередным организмом с расшифрованным геномом стал именно мак снотворный, ведь именно это растение служит основным источником опиатов в фармацевтическом производстве. И, конечно, исследователи уделили особое внимание тем генам, которые причастны к биосинтезу опиатов. Исследование, о котором пойдет речь, было выполнено большим коллективом специалистов из США и Китая и опубликовано недавно в журнале Science.
В первую очередь было проведено секвенирование полного генома и общей РНК из растения. Секвенирование РНК позволяет увереннее идентифицировать участки генома, в которых закодированы функциональные белки. Итоги получились следующими: число хромосом — 11 в гаплоидном геноме (у человека их 23), размер генома — 2,71 млрд пар оснований (у человека — около 3 млрд пар оснований); число генов, кодирующих белки, — 51 213 (у человека 20–25 тысяч); доля повторяющихся последовательностей — около 70% (у человека — около 50%).
Затем ученые выполнили ряд сравнительных анализов, чтобы установить имевшие место в прошлом дупликации (удвоения) — всего генома или отдельных его частей. Дупликации можно распознать по наличию в геноме схожих друг с другом генов — их называют паралогами. Сравнивая паралоги между собой, можно понять, как давно произошла дупликация: чем больше проходит времени с момента дупликации, тем менее похожими становятся последовательности.
Сравнение генома маков и лютиков показывает, что они разделились очень давно, около 110 млн лет назад (в меловом периоде) — практически в самом начале истории триумфального распространения цветковых растений по Земле. В то же время лютики и маки образуют обособленную ветку в филогенетическом дереве цветковых растений. В рамках исследования выяснилось, что еще до разделения маков и лютиков имела место частичная или полная дупликация в геноме их общего предка.
Далее, в ходе сравнений разных хромосом генома снотворного мака между собой, обнаружилось, что новая полногеномная дупликация произошла уже у его непосредственного предка всего лишь около 7,8 миллионов лет назад. Это видно по тому, что многие серии генов, расположенных на одной хромосоме, оказываются продублированы серией генов-паралогов, располагающихся в том же или почти том же порядке на другой хромосоме. Порядок не обязательно должен повторяться идеально — ведь после дупликации могли иметь место и другие события, вроде инверсий (поворотов) и транслокаций (перемещений) участков хромосомной ДНК. Результаты этого сравнения показаны на рис. 3.
Рис. 3. Выявление длинных участков гомологии (синтении) между хромосомами в геноме мака снотворного. Гомологичные участки соединены цветными дугами. Рисунок из обсуждаемой статьи в Science
Дупликации интересны тем, что они порождают избыточные копии генов, судьба которых в дальнейшем может складываться очень по-разному. Многие из них утрачиваются: некоторые превращаются в нефункциональные псевдогены, другие просто «выпадают» вследствие делеций. Но некоторые оказываются вовлечены в эволюционный процесс, помогая организму усилить какие-то уже имеющиеся функции, а порой — и приобретая новые полезные функции, давая возможность осваивать новые ниши и новые успешные стратегии выживания. Так, полногеномная дупликация у предков позвоночных в свое время помогла существенно обновить арсенал полезных генов и функций (Геном ланцетника помог раскрыть секрет эволюционного успеха позвоночных, «Элементы», 23.06.2008). Следы подобных событий хорошо видны и в геноме мака.
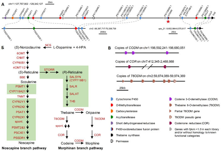
Авторы реконструировали последовательность реакций биосинтеза опиатов, а затем провели целенаправленный поиск генов, катализирующих основные реакции. Схема всех реакций с указанием генов соответствующих ферментов приведена на рис. 4. Оказалось, что 15 генов, задействованных в этих реакциях, располагаются на 11-й хромосоме в едином кластере. После полногеномной дупликации три из этих 15 генов не только сохранились в двух копиях, но и подверглись дополнительно локальным дупликациям. А один из генов этого кластера — STORR ((S)- to (R)-reticuline), необходимый для синтеза морфина и родственных ему соединений-опиатов, сформировался в результате слияния двух ранее существующих генов: гена семейства цитохромов P450 и гена оксидоредуктазы (на рисунке этот ген показан сине-бордовым значком). Белок, который кодируется геном STORR, катализирует сразу две сопряженные химические реакции, необходимые для превращения более раннего предшественника в более поздний предшественник опиатов. То, что гены-участники биосинтеза алкалоидов установлены верно, подтверждается анализом РНК: эти гены интенсивно экспрессируются именно в тех частях растения, где синтезируются значительные количества данных веществ.
Рис. 4. Путь биосинтеза алкалоидов снотворного мака и гены ферментов-участников. А — кластер генов на 11-й хромосоме, где располагаются 15 генов ферментов биосинтеза алкалоидов. Б — основные цепочки реакций в путях биосинтеза алкалоидов у мака. В — три хромосомных участка (на хромосомах 1, 7, 2), содержащих по несколько дуплицированных генов ферментов для биосинтеза морфина. 4-HPA — 4-гидроксифенилацетальдегид. Внизу справа расшифрованы обозначения к рисункам 4, А и 4, В. Рисунок из обсуждаемой статьи в Science
Все вышеприведенные данные указывают на то, что синтез опиатов действительно оказался для мака снотворного адаптацией, важной для выживания, хотя мы, увы, всё еще имеем лишь самое общее и смутное представление о том, чем именно так хороши для растения опиаты по сравнению с другими алкалоидами.
Источник: Li Guo, Thilo Winzer, Xiaofei Yang, Yi Li4, Zemin Ning, Zhesi He, Roxana Teodor, Ying Lu, Tim A. Bowser, Ian A. Graham, Kai Ye. The opium poppy genome and morphinan production // Science. 2018. DOI: 10.1126/science.aat4096.
См. также о дупликациях генов у растений:
1) Найден ген, превращающий простые листья в сложные, «Элементы», 18.02.2014.
2) С. Н. Шамрай, Гены устойчивости растений: молекулярная и генетическая организация, функция и эволюция.
3) Полиплоидные виды вымирают чаще, «Элементы», 09.09.2011.
4) Удвоение генов может приводить к видообразованию, «Элементы», 04.02.2009.
Татьяна Романовская
все еще имеем лишь самое общее и смутное представление о том, чем именно так хороши для растения опиаты по сравнению с другими алкалоидами.хм, вроде же известно, что алкалоиды - средство борьбы с насекомыми? Так что - вредом для насекомых. Это же можно промерить - пусть не совершенно точно, но "общее и смутное" не скажешь.
Таким образом, создала мошкам одинаковое пространство обитания, одну и ту же питательную среду, но разные условия. Мошки находились в замкнутом пространстве с объемом воздуха 500 мл около 3 дней. Если опрыскать мошек неразбавленным раствором, продолжительность жизни мошек снижается до нескольких часов.
...
В склянке в которой был введен слабый раствор табачной пыли, в первые 10 часов умерло 4 мошки(что составляет 40% от начального количества мошек).Через 20 часов- 6 мошек(60%) ,а через 30 часов-9 мошек(90%).
Свое название он получил от имени древнегреческого бога Морфеуса, который умел нагонять на людей сон.Не так. За состояние сна, нагоняемого на человека, отвечал бог Гипнос. Гипнос- порождал и насылал именно состояние сна, беспамятства ( отсюда «гипноз» - введение в состояние полубеспамятства, транса ). Морфей же ( Морфеус - это уже римское более позднее написание ) был богом сновидений, то есть видений и образов. А не сонного состояния как такового ( Гипноса ). Предметы и образы в сновидениях меняли свою форму, поэтому Морфей отвечал за изменчивость форм - отсюда современное понятие морфологии, то есть дисциплины о диапазоне и разнообразии форм в данном предмете или области. Морфометрия, морфология, метаморфизм ( превращения ), и тп. Морфей - бог видений ( галлюцинаций в современном понимании ). Вот почему морфин - не от сонного состояния как такового, а от галлюциногенного эффекта опиума, от опиумных видений и образов.




Рис. 1. Цветки и коробочки мака снотворного (Papaver somniferum). На правом фото видны капли млечного сока, выступающего на стенках коробочки, — именно в нем содержатся морфин и другие опиаты, которые являются основой наркотиков и обезболивающих средств. Фото с сайтов wikimedia.org и flickr.com