
В середине 2000-х и в начале 2010-х нейробиологи по всему миру активно изучали необычный фермент — протеинкиназу М-дзета (или мю-дзета, PKMζ). Белок обещал стать «таблеткой для памяти», а его ингибитор ZIP (zeta inhibitory peptide) — средством избавления от воспоминаний. В последние пару лет поток работ о PKMζ ослаб, и авторы статей всё чаще пишут о том, что связь «молекулы памяти» и её ингибиторов с процессами памяти сомнительна. Вот и в недавней работе в The Journal of Neuroscience говорится, что ингибитор протеинкиназы М-дзета, ZIP, вызывает быструю гибель нейронов гиппокампа, растущих в культуре клеток. И это при том, что львиная доля более ранних данных показывала: ZIP в нейронах влияет только на работу PKMζ и больше ни на что.
Подавляющее большинство исследователей признают связь между поведением и мозгом. Мало кто из профессиональных учёных ставит под сомнение, что мысли, эмоции и воспоминания — продукт работы нервных клеток. (Встречаются, конечно, отдельные довольно известные экземпляры, но назвать их нейробиологами в полном смысле слова нельзя.) Раз так, то эти самые мысли, эмоции, память и прочее можно изучать на уровне отдельных нейронов или их небольших групп. Что, в общем-то, и делается уже несколько десятилетий.
Одна из самых интересных особенностей человека и животных — способность запоминать факты и обучаться различным навыкам. Чтобы сохранить информацию, её нужно куда-то записывать, примерно как данные на жёсткий диск компьютера. Нужны какие-то долговечные молекулы, которые позволят хранить запомненное на протяжении многих лет. В качестве таких молекул — носителей информации ученые в разное время предлагали нуклеиновые кислоты и различные белки. Сейчас кажется довольно вероятным, что память помогают хранить прионоподобные белки (см.: Long-term Memories Are Maintained by Prion-like Proteins) — белки, которые способны под внешним воздействием раз и навсегда изменить свою конформацию, вслед за чем как по цепочке изменится конформация соседних белков с такой же последовательностью аминокислот. Один из таких белков — CPEB3, cytoplasmic polyadenylation element binding protein (J. S. Stephan et al., 2015. The CPEB3 Protein Is a Functional Prion that Interacts with the Actin Cytoskeleton). В отличие от прионов, вызывающих смертельные заболевания вроде куру или коровьего бешенства, прионоподобные белки не убивают своих носителей.
Чтобы выработка прионоподобных (да и многих других) белков в нейроне запустилась и информация записалась в долговременную память, клетку нужно «расшевелить». На синапсы любого нейрона время от времени приходят сигналы от соседей, так что для активации синтеза белка нужно, чтобы частота появления сигналов извне для конкретного синапса значительно повысилась и держалась на высоком уровне некоторое время. В результате и сама клетка, принимающая сигналы, начинает выдавать более сильные импульсы — возбуждающие постсинаптические потенциалы (ВПСП). Здесь мы говорим не обо всех нейронах, а только о тех, что вырабатывают глутамат — возбуждающий нейромедиатор (но вообще, постсинаптический потенциал не обязательно должен быть возбуждающим, он может быть и тормозным, ТПСП). Если сила ВПСП повышается хотя бы на несколько десятков минут, говорят о долговременной потенциации (это не единственный клеточный механизм памяти и обучения, но один из самых «часто используемых» и хорошо изученных).
Долговременную потенциацию, как и многие другие процессы, нужно сначала развить, а потом поддерживать. Первое сделать проще, чем второе. Веществ, обеспечивающих именно поддержание долговременной потенциации, известно сравнительно немного. Одно из них — протеинкиназа М-дзета (PKMζ). Как и другие протеинкиназы, она присоединяет фосфатную группу –PO4 к различным белкам. PKMζ, по сути, представляет собой кусок другого фермента — атипичной протеинкиназы С-дзета (PKСζ), — лишённый аутоингибиторного домена (участка молекулы, способного регулировать её активность). Однажды перейдя в активную форму, PKMζ так и остаётся в ней. Но что интереснее всего, утверждается, что она образуется только в нервной ткани (A. Ivan Hernandez et al., 2003. Protein Kinase Mζ Synthesis from a Brain mRNA Encoding an Independent Protein Kinase Cζ Catalytic Domain). Чем не субстрат для памяти? «Живёт» немало, сохраняет свои свойства долго.
И всё-таки активность PKMζ можно заглушить. Есть короткая молекула из тринадцати аминокислот — ZIP (zeta inhibitory peptide). Она подавляет деятельность протеинкиназы М-дзета как фермента. Аналогичный по длине пептид, в котором те же самые аминокислоты поменяли местами (его ещё называют scrambled ZIP, или scrZIP), в той же самой концентрации на PKMζ не действует.
Изначальные данные показывали, что ZIP взаимодействует только с этой протеинкиназой и значимо не влияет даже на самые похожие молекулы, такие как протеинкиназа С, или PKC (Todd C. Sacktor, 2011. How does PKMζ maintain long-term memory?). Уже давно известные ингибиторы протеинкиназ С (и «самой обычной», и атипичных изоформ) такой избирательностью не обладали, так что ZIP и на их фоне, и сам по себе выглядел идеальным инструментом для отмены обучения и запоминания на клеточном уровне. Его действие на нервную систему проверяли и на отдельных нейронах, и на культурах клеток, и на срезах мозга, и на живых организмах. В экспериментах поучаствовали и мыши (X.-Y. Li et al., 2010. Alleviating Neuropathic Pain Hypersensitivity by Inhibiting PKMζ in the Anterior Cingulate Cortex), и крысы (S. Ángeles-Durán et al., 2012. PKMζ inhibition prevents the metaplastic change induced by conditioned taste aversion on insular cortex long-term potentiation in vivo), и морские моллюски аплизии (D. Cai et al., 2011. Protein Kinase M Maintains Long-Term Sensitization and Long-Term Facilitation in Aplysia), и наземные моллюски — виноградные улитки (P. M. Balaban et al., 2015. Homolog of protein kinase Mζ maintains context aversive memory and underlying long-term facilitation in terrestrial snail Helix), и даже тараканы (Z. Deng et al., 2015. Zeta inhibitory peptide (ZIP) erases long-term memories in a cockroach). Исследователи применяли разнообразные модели обучения, и вплоть до 2013 года всё шло хорошо. Активная PKMζ означала стабильное запоминание, а «выключенная» сигнализировала о том, что в голову и в конкретные нейроны животного ничего нового вложить не удалось.
Новый 2013 год принёс исследователям памяти нехорошие известия. В первом январском выпуске Nature тогда вышли сразу две статьи, убедительно доказывающие: мыши без гена PKMζ (на самом деле без гена PKCζ, потому что информационная РНК, необходимая для синтеза PKMζ, образуется при альтернативной транскрипции гена PKCζ) в нейронах определённых областей мозга неплохо живут и обучаются не хуже своих обычных сородичей (см. A. M. Lee et al. Prkcz null mice show normal learning and memory и L. J. Volk et al. PKM-ζ is not required for hippocampal synaptic plasticity, learning and memory). Кроме всего прочего, тогда же выяснилось, что ZIP нарушает память и у тех животных, у которых PKMζ по определению быть не может. Уже это должно было натолкнуть на мысль, что ZIP действует не так избирательно, как казалось раньше.
Тем не менее первооткрыватель роли протеинкиназы М-дзета в нервной системе Тодд Сактор (Todd C. Sacktor) решил отстаивать своё детище и выпустил ещё ряд работ, где ZIP выступает в роли первого и единственного ингибитора PKMζ (см., например, статью Y. Yao et al., 2013. Matching biochemical and functional efficacies confirm ZIP as a potent competitive inhibitor of PKMζ in neurons). И хотя его можно понять, всё же стоит взглянуть в лицо фактам.
Летом 2015 года американские учёные опубликовали статью Protein Kinase C (PKC)ζ Pseudosubstrate Inhibitor Peptide Promiscuously Binds PKC Family Isoforms and Disrupts Conventional PKC Targeting and Translocation, в которой показано: ZIP, во-первых, взаимодействует со всеми разновидностями протеинкиназы С, а во-вторых, этот пептид нарушает обычное распределение молекул PKC и PKMζ в клетке. Статья вышла в не самом известном журнале, гораздо менее авторитетном, чем Nature. И тем не менее.
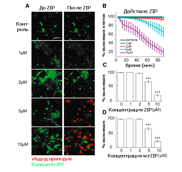
Вслед за этим в сентябре 2015 года израильские нейробиологи обнародовали результаты своих исследований ZIP в The Journal of Neuroscience, более авторитетном и специализированном. Их статья Zeta Inhibitory Peptide, a Candidate Inhibitor of Protein Kinase Mζ, Is Excitotoxic to Cultured Hippocampal Neurons посвящена проверке того, как ингибитор PKMζ воздействует на нейроны гиппокампа, только не в самом животном, а в культуре клеток, полученных от двух- и трёхнедельных самцов крыс. Для чистоты эксперимента ZIP закупили аж у трёх разных производителей. Кроме того, использовали и «неактивный» scrZIP. Первое или второе вещество добавляли к культурам нейронов в таких же концентрациях, какие обычно использовали в предыдущих исследованиях активности ZIP (а именно, от 1 до 10 микромоль на литр). За активностью нейронов следили с помощью электродов, а также красителей, меняющих свой цвет в зависимости от концентрации кальция в клетке (рис. 1).
Оказалось, что меньше чем через 5 минут после добавления ZIP спонтанная активность нейронов усиливается. То есть на клетки не приходят никакие специальные сигналы, они ничему не «обучаются», но, тем не менее, начинают чаще посылать нервные импульсы. Чем выше была концентрация ZIP (и scrZIP тоже), тем активнее становились нейроны. При этом в них повышалось содержание свободных ионов кальция — дело, в принципе, обычное для клеток, чьи синапсы подвергаются выработке долговременной потенциации, но событие нетипичное для клеток, которые не подвергают никаким специальным воздействиям.
Нужно было выяснить, почему уровень кальция в нейронах поднялся. При долговременной потенциации это обычно происходит потому, что кальциевые каналы на мембране клетки активируются, и соответствующим ионам становится легче проходить через них в цитоплазму. Но здесь никакой долговременной потенциации быть не могло. В чём же дело?
Исследователи заблокировали кальциевые каналы в нейронах (при этом кальций не мог приходить в клетки снаружи) и снова добавили в культуральную среду ZIP (или scrZIP). Красители опять показали рост концентрации кальция. Это не фантастика, а показатель того, что кальций попал в цитоплазму из внутриклеточных источников. В небольших количествах это не страшно, но уместно вспомнить, что обильный выход кальция из внутриклеточных депо происходит во время гибели клетки. Возникло подозрение, что в случае с культурами нейронов гиппокампа ZIP и scrZIP просто вызывают смерть клеток.
Это подозрение проверили с помощью соответствующих красителей, проявляющих свой цвет только в мёртвых клетках (рис. 2). Выяснилось, что ZIP и scrZIP начинают убивать нейроны уже после 20 минут воздействия. Опять же, чем выше была его концентрация, тем больше клеток погибало.

Рис. 2. ZIP убивает нейроны гиппокампа в культуре. Красным показаны погибшие клетки, зелёным — живые. Иодид пропидия и кальцеин-АМ — красители, которые применяют для изучения гибели клеток (в том числе запрограммированной). Красный цвет иодида пропидия свидетельствует о том, что ДНК клетки сильно повреждена, а зелёный цвет кальцеина-АМ сигнализирует, что в клетке по-прежнему работают ферменты эстеразы, и у неё всё относительно в порядке. Рисунок из обсуждаемой статьи в The Journal of Neuroscience
Авторы статьи предположили, что такой эффект ZIP и scrZIP можно объяснить набором аминокислот, входящих в их состав. Несколько аминокислотных остатков из 13 заряжены положительно. А это напоминает некоторые антибактериальные и противогрибковые пептиды, у которых 4–5 аминокислот в составе несут положительный заряд. Такие пептиды независимо от порядка аминокислот в их молекулах заметно влияют на выживаемость клеток (A. Makovitzki et al., 2006. Ultrashort antibacterial and antifungal lipopeptides).
Из таких результатов следует, что ZIP действительно «стирает память». Вот только его эффект вовсе не такой специфичный, как считали первооткрыватели во главе с Тоддом Сактором и те, кто пытался повторить их эксперименты на других животных. Судя по всему, действие ZIP и якобы неактивного аналога scrZIP сродни удару по голове. Работает, конечно, но последствия совсем не такие, как хотелось бы.
Впрочем, всё сказанное — не повод забыть об исследованиях протеинкиназы М-дзета и даже не повод считать, что никакой роли в процессах памяти она не играет. Ведь изучение действия ингибитора какой-то молекулы — не то же самое, что изучение действия самой молекулы. К тому же, выяснилось, что ZIP влияет на множество процессов сразу, и в большинстве случае его эффекты не имеют к PKMζ никакого отношения. Вероятно, учёным стоит пересмотреть свои методы изучения самого фермента, но бросать его исследования причин нет.
Источники:
1) Noa Sadeh, Sima Verbitsky, Yadin Dudai, and Menahem Segal. Zeta Inhibitory Peptide, a Candidate Inhibitor of Protein Kinase Mζ, Is Excitotoxic to Cultured Hippocampal Neurons // The Journal of Neuroscience. 2015. V. 35(36). P. 12404–12411.
2) Todd C. Sacktor. How does PKMζ maintain long-term memory? // Nature Reviews Neuroscience. 2011. V. 12. P. 9–152.
3) Anna M. Lee, Benjamin R. Kanter, Dan Wang, Jana P. Lim, Mimi E. Zou, Chichen Qiu, Thomas McMahon, Jahan Dadgar, Sarah C. Fischbach-Weiss & Robert O. Messing. Prkcz null mice show normal learning and memory // Nature. 2013. V. 493. P. 416–419.
4) Lenora J. Volk, Julia L. Bachman, Richard Johnson, Yilin Yu & Richard L. Huganir. PKM-ζ is not required for hippocampal synaptic plasticity, learning and memory // Nature. 2013. V. 493. P. 420–423.
5) Yudong Yao, Charles Shao, Desingarao Jothianandan, Andrew Tcherepanov, Harel Shouval, Todd Charlton Sacktor. Matching biochemical and functional efficacies confirm ZIP as a potent competitive inhibitor of PKMζ in neurons // Neuropharmacology. 2013. V. 64. P. 37–44.
6) Amy S. Bogard, Steven J. Tavalin. Protein Kinase C (PKC)ζ Pseudosubstrate Inhibitor Peptide Promiscuously Binds PKC Family Isoforms and Disrupts Conventional PKC Targeting and Translocation // Molecular Pharmacology. 2015. V. 88. P. 728–735.
См. также:
1) Какой же вклад протеинкиназа M-дзета вносит в формирование памяти?, «Элементы», 12.02.2013.
2) Раскрыты молекулярные основы долговременной памяти, «Элементы», 12.03.2012.
Светлана Ястребова




Рис. 1. Добавление ZIP в среду, в которой находятся культуры клеток гиппокампа, повышает электрическую активность последних. Пунктирной линией показан момент добавления вещества. Чем выше концентрация ZIP (μM — микромоли на литр), тем сильнее эффект (ΔF/F — интенсивность флуоресценции красителей, реагирующих на изменение концентрации кальция в клетке). Рисунок из обсуждаемой статьи в The Journal of Neuroscience