
Сплошь да рядом случается, что у какого-нибудь белка с хорошо известными функциями обнаруживается совершенно не связанная с этими функциями и неожиданная активность. Например, некоторое время назад оказалось, что в нервной системе широко экспрессируются многие белки системы иммунной. Необычайная «чуткость» этих белков, их способность распознавать самые причудливые лиганды могла пригодиться в нервной системе, например, для того, чтобы тонко реагировать на малейшие изменения активности нейрона, адаптироваться к ним и вызывать в этом нейроне различные изменения. А недавно выяснилось, что один из мышиных иммунных белков PirB и его человеческий аналог LilrB2, экспрессируясь в нервной системе, оказываются замешаны в довольно нелицеприятном деле: они являются рецепторами олигомеров бета-амилоида, которые играют важную и печальную роль в патогенезе болезни Альцгеймера.
Бета-амилоид Аβ (Beta amyloid) — это пептид, знаменитый, прежде всего, своим участием в патогенезе болезни Альцгеймера. По не до конца понятной причине при развитии этой болезни молекулы Аβ начинают скапливаться в нервной системе, слипаться вместе и образовывать нерастворимые бляшки, из-за которых вся работа нервной системы идет наперекосяк.
До недавнего времени считалось, что патогенными являются именно нерастворимые амилоидные бляшки, в то время как растворимый Аβ безвреден и ни в чем неповинен. Однако несколько лет назад обнаружилось, что растворимые олигомеры бета-амилоида тоже таят в себе опасность. Эти олигомеры влияют на синаптическую пластичность — способность синапса менять свою силу в тех или иных условиях (см.: G. M. Shankar et al., 2009. Amyloid β-Protein Dimers Isolated Directly from Alzheimer Brains Impair Synaptic Plasticity and Memory; M. Sheng, B. L. Sabatini, T. C. Südhof, 2012. Synapses and Alzheimer’s disease). А поскольку пластичность лежит в основе таких важных явлений, как обучение и память, то влияние на нее может оказаться губительным как для собственно памяти и обучения, так и для работы нервной системы в целом. Большая часть когнитивных нарушений, возникающих при болезни Альцгеймера, может быть связана именно с вредоносной деятельностью олигомеров Аβ.
Как же работают эти «разбойные» соединения? Каковы молекулярные механизмы их действия, какие каскады реакций они вызывают? До настоящего момента для олигомеров Аβ было известно два рецептора и более-менее изучены каскады, с этими рецепторами связанные. Однако ясно было, что помимо этих двух рецепторов олигомеры Аβ действуют и через что-то еще, неуловимое и загадочное. Например, обнаружилось, что какие-то вызываемые олигомерами сигнальные пути задевают каскады реакций, связанные с работой белка кофилина и фосфатазами PP2A, PP2B и PP3 (также известной под названием кальциневрин, calcineurin). Это приводит к уменьшению количества дендритных шипиков, необходимых для образования синапсов, синаптическим дефектам и прочим губительным последствиям. Что это за сигнальные пути и с какими рецепторами они связаны, оставалось загадкой.
При этом некоторое время назад начали появляться работы, указывающие на то, что в нервной системе экспрессируются белки иммунной системы. Чем эти белки в нервной системе заняты, не всегда было ясно, но было показано, что некоторые из них вносят серьезный вклад в формирование той самой синаптической пластичности. И один из этих иммунных белков, мышиный рецептор по имени PirB, по определенным косвенным данным, полученным на мышиных моделях, отлично подходил на роль искомого рецептора для олигомеров бета-амилоида.
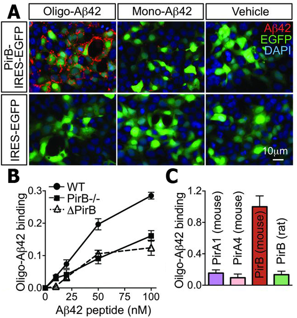
Поэтому группа американских исследователей, возглавляемая Карлой Шац (Carla J. Shatz), решила проверить, есть ли связь между олигомерами бета-амилоида, белком PirB и потерей синаптической пластичности. Сначала ученые убедились в том, что олигомеры Аβ вообще связываются с PirB. Оказалось, связываются, да еще как: прочно, избирательно и масштабно (рис. 1).
Однако PirB — это мышиный белок. В мышиной модели болезни Альцгеймера, в мышиных линиях клеток он может показывать прекрасные результаты. Но поскольку мы собираемся лечить болезнь не у мышей, а у людей, надо внимательней присмотреться к человеческому гомологу этого белка — а точнее, к целому семейству этих гомологов, которое состоит из пяти членов, LilrB1–LilrB5. Чтобы выяснить, какой из человеческих LilrB соответствует мышиному PirB (и соответствует ли хоть какой-то) исследователи прогнали наиболее подходящие на эту роль белки данного семейства через ряд экспериментов (рис. 2). Результат был однозначен: с олигомерами бета-амилоида связывается только один из этих белков — LilrB2.

Рис. 2. Из трех членов семейства LilrB и сходного по структуре белка Kir только LilrB2 в достаточной мере связывается с бета-амилоидными олигомерами. По вертикальной оси — связывание с олигомерами (в условных единицах). Изображение из обсуждаемой статьи в Science
Как и большинство белков, LilrB2 и PirB состоят из нескольких доменов. Скорее всего, не все эти домены, а только некоторые замешаны в распознавании олигомеров бета-амилоида. Чтобы определить распознающие домены, исследователи провели серию экспериментов с мутантными белками, у каждого из которых часть доменов была убрана. Выяснилось, что для связывания с олигомерами Аβ критически важны только первые два домена — D1 и D2 (рис. 3), в то время как остальные не имеют отношения к связыванию с олигомерами и, очевидно, выполняют в данном белке другие функции.

Рис. 3. Для связывания с олигомерами Аβ критически важны два первых домена белков PirB и LilrB2. Мутантные белки, не содержащие этих доменов, не в состоянии связываться с олигомерами на приличном уровне. D1–D6 — домены белков, hIgG-Fc — «болванка» на основе одного из иммунных белков, к которой пришивали домены изучаемых белков для упрощения эксперимента. По вертикальной оси на нижнем графике — связывание с олигомерами (в условных единицах). Изображение из обсуждаемой статьи в Science
Связывание — это замечательно, но само по себе оно ни о чем не говорит: два вещества, пылко соединяющиеся в пробирке, могут не иметь друг к другу никакого отношения в живом организме. Исследователи решили проверить взаимоотношения этих белков с олигомерами в условиях, более приближенных к реальной жизни. Для этого они скрестили мышиную модель болезни Альцгеймера — мышей линии APP/PS1 (в данном исследовании эти мыши назывались просто Tg — transgenic) — с мышами, лишенными белка PirB. Получилось два вида потомков: альцгеймерные мыши, либо лишенные белка PirB, либо обладающие им. Мыши c PirB показывали нарушения памяти и распознавания объектов, характерные для болезни Альцгеймера, в то время как мыши без PirB не имели подобных проблем (рис. 4). Это означало, что (по крайней мере в мышиной модели) в развитии болезни Альцгеймера важное значение имеют молекулярные каскады, вызываемые олигомерами Аβ через рецептор PirB.
Рис. 4. Девятимесячные альцгеймерные мыши, лишенные белка PirB, лучше помнят знакомые предметы и их положение в пространстве, чем альцгеймерные мыши того же возраста, у которых есть этот белок. Мышам предъявляли два объекта — знакомый и новый — и смотрели, какой процент времени (из 10-минутного интервала) мышь тратит на его изучение (левый график). В другом эксперименте один знакомый объект перемещали на новое место, а второй — оставляли на старом и смотрели, какой процент времени мышь тратит на изучение перемещенного объекта и какой — на изучение объекта, оставшегося на прежнем месте (правый график). Результаты говорят о том, что, по крайней мере в мышиной модели, белок PirB опосредует эффекты болезни Альцгеймера, связанные с нарушением памяти и когнитивных функций. Изображение из обсуждаемой статьи в Science
Что же это за каскады? У исследователей были подозрения, что это — те самые загадочные каскады, связанные с белком кофилином (который занимается тем, что разобщает актиновые микрофиламенты и таким образом нарушает образование дендритных шипиков, что приводит к синаптическим нарушениям), а также фосфатазами PP2A, PP2B и PP3. В ряде экспериментов ученым удалось доказать свое предположение.
То есть дело обстоит примерно следующим образом. У олигомеров бета-амилоида есть несколько рецепторов, но один из самых важных — это PirB (у мышей) либо аналогичный ему LilrB2 (у людей). Связавшись с олигомерами, этот рецептор запускает ряд каскадов, задевающих белок кофилин и фосфатазы, в результате чего меняется способность нейрона образовывать синапсы и вообще адекватно реагировать на происходящие вокруг него события. Утеря этой способности в масштабах целой нервной системы приводит к нарушениям памяти и когнитивных функций и прочим «прелестям» болезни Альцгеймера.
Основные результаты пока получены на мышах, но скорее всего у человека происходят примерно те же процессы. Разумеется, это только часть патогенеза болезни Альцгеймера, и помимо работы данных белков существует огромное количество других событий, приводящих к развитию заболевания.
Конечно, самый соблазнительный путь — выключить, заблокировать, убрать насовсем этот злокозненный рецептор. Однако такая лобовая атака, скорее всего, не приведет ни к чему хорошему. Будучи важными белками иммунной системы, PirB и LilrB2 помимо вредоносной выполняют также множество полезных функций, и надо подобрать способ выключить только «неправильную» активность данных белков, оставив нетронутой «правильную». Идентификация доменов, отвечающих за связывание данных белков с олигомерами Аβ, открывает возможный путь к решению этой проблемы.
Источник: Taeho Kim, George S. Vidal, Maja Djurisic et al. Human LilrB2 Is a β-Amyloid Receptor and Its Murine Homolog PirB Regulates Synaptic Plasticity in an Alzheimer’s Model // Science. V. 341. P. 1399–1404.
Вера Башмакова




Рис. 1. А. Клетки трансфецировали (см.: Трансфекция, а также Молекулярное клонирование, или Как поместить в клетку чужеродный генетический материал, «Элементы») генетической конструкцией PirB-IRES-EGFP, содержащей изучаемый рецептор PirB и зеленый флуоресцентный белок EGFP (enhanced GFP) (для опыта, верхняя строка), либо конструкцией, содержащей только EGFP (для контроля, нижняя строка). Затем к тем и другим клеткам добавили либо олигомеры Аβ (левый столбик), либо мономеры Аβ (средний столбик), либо «пустой» контрольный раствор, не содержащий Аβ ни в какой форме (Vehicle, правый столбик). Оказалось, что наиболее крепко с рецептором PirB связываются именно олигомеры Аβ, а связывание мономеров куда слабее. Красным цветом показан бета-амилоид, зеленым — трансфецированные клетки, синим — ядра вообще всех клеток, окрашенные с помощью флуоресцентной краски DAPI.
B. Связывание олигомеров Аβ в мутантных кортикальных нейронах, лишенных PirB (PirB–/–), примерно вдвое меньше, чем в нейронах дикого типа (WT). Это означает, что данный рецептор не просто вообще способен связываться с олигомерами бета-амилоида, но вносит очень существенный вклад в это связывание в нервных клетках. По горизонтальной оси — количество добавленного Аβ, по вертикальной — количество связавшихся с клетками олигомеров Аβ. ΔPirB — разница в связывании для мутантных клеток и клеток дикого типа, вычисленная по константе диссоциации.
C. Олигомеры бета-амилоида хорошо связываются именно с мышиным рецептором PirB, а его близкие по структуре аналоги, мышиные рецепторы PirA1 и PirA4 и крысиный PirB, почти игнорируют, что свидетельствует о высокой избирательности такого связывания. По вертикальной оси — связывание олигомеров бета-амилоида.
Изображение из обсуждаемой статьи в Science