
Проанализировав разнообразные данные о гусеницах бабочек-парусников рода Papilio (Lepidoptera: Papilionidae), энтомологи из Аризонского и Альбертского университетов пришли к выводу, что наряду с диетой, содержащей несъедобные или ядовитые для хищников вещества, на возникновение предупреждающей окраски существенное влияние оказывают условия обитания. Так, гусеницы, обитающие на травянистых растениях и кустарниках с узкими листьями, независимо от таксономического происхождения этих растений, с большей вероятностью приобретают предупреждающую окраску по сравнению с гусеницами, живущими только на деревьях, кустарниках или на травянистых растениях с широкими листьями.
Предупреждающая (или апосематическая) окраска развивается у некоторых организмов как средство защиты от нападения хищников: она сигнализирует об опасности или несъедобности добычи. Такая окраска может быть заметна постоянно (осы, пчелы, шмели, многие яркие клопы, многоножки-сколопендры и кивсяки, саламандры и некоторые лягушки) или проявляться при «угрожающих» позах (демонстрация «глаз» на задних крыльях глазчатого бражника, демонстрация яркого брюшка лягушкой-жерлянкой).
Напротив, покровительственная (или криптическая, от греч. криптос — тайный) окраска распространена среди животных, которые маскируются на фоне окружающих предметов. Такая окраска может либо служить пассивным средством защиты (защитная окраска), либо обеспечивать лучшую маскировку хищника (например, полосатая окраска окуня и щуки, пятнистая окраска леопарда, зеленая окраска многих видов богомолов). Защитной окраской обладают, в частности, многие кобылки (их цвет меняется в зависимости от условий их обитания), похожие на веточки гусеницы многих бабочек-пядениц, гнездящиеся на земле птицы.
Особая форма защитной окраски — миметизм (от греч. миметес — подражатель) — внешнее сходство неядовитого животного одного вида с ядовитым или несъедобным другим видом животного. Классический пример миметизма — сходство бабочки-стеклянницы с осами, многих видов мух-журчалок — с пчелами или осами.

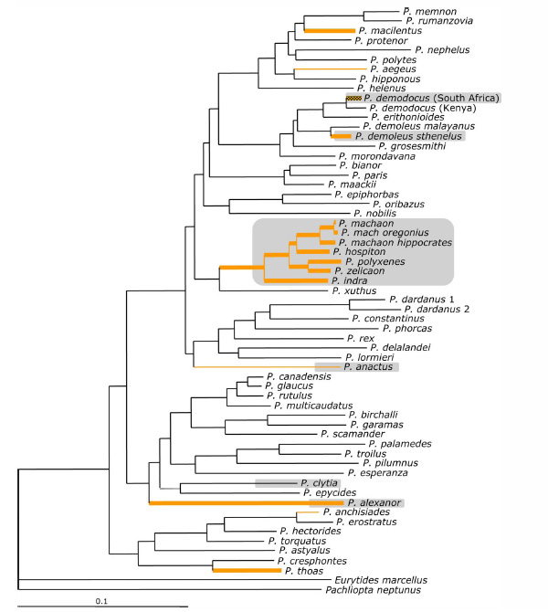
Возникновение того или иного типа окраски очень удобно изучать на примере бабочек-парусников (Lepidoptera: Papilionidae). О жизни этих крупных красивых бабочек собрано довольно много сведений, поскольку парусники, особенно род Papilio, служат моделью для изучения поведения, экологии, эволюции и физиологии насекомых. Парусники рода Papilio объединяют около 200 видов и встречаются на всех континентах, кроме Антарктики.
Представители рода заметно различаются по широте пищевых предпочтений — некоторые виды (Papilio nobilis, Papilio machaon hippocrates, Papilio birchalli, Papilio pilumnus, Papilio esperanza) — монофаги, то есть развиваются на кормовых растениях только одного вида. Другие — полифаги, например гусеницы Papilio zelicaon обитают на растениях 45 видов. Диета гусениц Papilio включает растения более 400 видов из более чем 20 семейств, относящиеся к разным жизненным формам (от травы до деревьев) и с разными по размеру и форме листьями. Многие из этих растений содержат ядовитые химические вещества, которые либо откладываются в теле гусениц, либо присутствуют в их кишечнике, делая их несъедобными или ядовитыми как для позвоночных (в основном птиц), так и для беспозвоночных хищников. Хищники на собственном опыте обучаются избегать таких гусениц: гибель одной особи приносит пользу остальным.
Однако для защиты от хищников гусеницы Papilio прибегают к двум противоположным стратегиям. Часть видов использует покровительственную защитную окраску — либо пятнистую, напоминающую птичий помет, либо зеленую, позволяющую сливаться с фоном кормового растения. Другие виды приобрели яркую предупреждающую (апосематическую) окраску, сразу сигнализирующую об опасности и отпугивающую хищника.

Принято считать, что главную роль в становлении и сохранении предупреждающей окраски играет диета и связанное с ней развитие токсичности организма — как, например, у обитающих в Центральной и Южной Америке ядовитых лягушек-древолазов (Dendrobatidae, poison arrow frog), чей яд даже используется для изготовления отравленных наконечников стрел.
Чтобы выяснить, с чем связано возникновение у гусениц Papilio предупреждающей окраски, энтомологи с факультета экологии и эволюционной биологии Аризонского университета (Тусон, США) и факультета биологических наук Альбертского университета (Эдмонтон, Канада) проанализировали имеющиеся в литературе данные по окраске, питанию и местообитанию гусениц бабочек-парусников рода Papilio и составили для каждого вида список кормовых растений с обозначением содержания в них токсических веществ из трех основных групп — алкалоидов, фенольных соединений, терпеноидов. Кроме того, для каждого кормового растения было указано, к какой жизненной форме оно относится (дерево, куст, травянистое растение) и отмечена ширина его листьев. Поскольку средняя ширина гусеницы Papilio старшего возраста составляет около 10 мм, листья кормового растения шириной менее 20 мм были обозначены как узкие, а шириной более 20 мм — как широкие.
Построив филогенетическое древо рода Papilio, авторы определили, что апосематическая окраска независимо возникала у гусениц-парусников на протяжении их эволюции не менее четырех раз. Затем с помощью различных статистических и вероятностных методов авторы постарались выяснить, с какими из перечисленных выше признаков коррелирует возникновение у гусениц-парусников предупреждающей окраски.

Оказалось, что одной только токсичности организма, обусловленной химическим составом кормового растения, недостаточно для развития у гусениц предупреждающей окраски. Проведенный анализ показал, что ни широта пищевой специализации гусеницы данного вида (склонность к монофагии или полифагии), ни наличие или отсутствие токсических веществ в кормовом растении не связаны непосредственно с развитием предупреждающей окраски у парусников рода Papilio. Однако выявлена существенная взаимосвязь между возникновением апосематической окраски и условиями обитания гусениц, в частности жизненной формой кормового растения (дерево, кустарник, травянистое) и шириной его листьев.
Исследования показало, что предупреждающая окраска у гусениц парусников рода Papilio возникает преимущественно у видов, обитающих на травянистых растениях и кустарниках с узкими листьями. Интересно, что эта форма окраски развивается у видов с узкой и широкой пищевой специализацией в роде Papilio с равной вероятностью. Всё это говорит о том, что в случае гусениц парусников факторы окружающей среды, определяющие внешние условия взаимодействия хищник—жертва, являются более важными при выработке предупреждающей окраски, чем диета.
В качестве материала для дальнейших исследований авторы приводят примеры и других насекомых, у которых апосематичекие виды живут на травянистых растениях и кустарниках с узкими листьями, а виды с покровительственной окраской — на деревьях и растениях с широкими листьями. Это жуки-листоеды (Chrysomelidae), гусеницы пядениц (Geometridae) и божьи коровки.
Интересно, что раньше считалось, что предупреждающая окраска дает видам больше возможностей выбора местообитания, в то время как покровительственная окраска привязывает их к конкретному типу растений (на котором они научились быть незаметными). Новое исследование показало, что апосематические виды точно так же вынуждены придерживаться конкретных растений — поскольку на них им легче выделиться.
Авторы подчеркивают, что среда обитания гусениц, оказывающая влияние на их апосематизм, включает в себя два разнородных фактора — визуальный фон (на котором легче или труднее выделиться гусеницам) и сообщество хищников (как позвоночных, так и беспозвоночных), охотящихся на растениях данного вида. По некоторым данным, хищники, охотящиеся на травянистых растениях и кустарниках с узкими листьями, более «способны к обучению», быстрее усваивают на своем опыте опасность гусениц с яркой окраской, чем «древесные» хищники. Однако выяснение того, какой из двух факторов в какой мере влияет на возникновение предупреждающей окраски, — также предмет для дальнейших исследований.
Источник: Kathleen L. Prudic, Jeffrey C. Oliver, Felix A. H. Sperling. The signal environment is more important than diet or chemical specialization in the evolution of warning coloration // PNAS. 2007. V. 104. P. 19381–19386.
Николай Горностаев



