Уникальная способность отращивать заново любые утраченные части тела, включая голову, есть у одних видов планарий, но отсутствует у других. Чтобы разобраться в механизмах эволюции регенерации, международный коллектив биологов собрал и изучил коллекцию планарий со всего мира. Судя по получившемуся эволюционному дереву, общий предок планарий не умел отращивать новую голову. В разных группах планарий эта способность несколько раз независимо появлялась и снова утрачивалась. Эволюция регенерации, по-видимому, связана с эволюцией сигнального каскада Wnt, который отвечает за передне-заднюю разметку тела и влияет на развитие половой системы. В морях и озерах отбор, вероятно, способствовал росту активности Wnt-каскада, что вело к усилению половой функции и попутно — к ослаблению способности к регенерации головы. В эфемерных прудах и горных ручьях, где планариям выгодно размножаться бесполым путем, шел отбор на снижение активности Wnt-каскада и усиление регенеративных способностей. Эта гипотетическая модель объясняет часть обнаруженных фактов, однако ясно, что на эволюцию регенерации у планарий влияли и другие, пока еще не известные факторы.
Планарии (ресничные черви отряда Tricladida) — интереснейший объект для изучения механизмов регенерации и старения. В теле планарии постоянно сохраняется популяция плюрипотентных стволовых клеток — необластов (neoblast), способных превращаться в клетки любых тканей и органов. Благодаря необластам клеточный состав планарии все время обновляется, что позволяет успешно противостоять старению. В случае утраты какой-нибудь части тела необласты могут быстро сформировать ее заново (см. Планария — модельный объект для изучения регенерации у многоклеточных, «Элементы», 16.05.2011). Регенерация и омоложение организма у планарий — тесно связанные процессы (X. Dai et al., 2023. Regeneration leads to global tissue rejuvenation in aging sexual planarians).
Помимо плюрипотентных стволовых клеток, у планарий есть еще одна «эмбриональная» особенность, без которой необластам трудно было бы добиться столь выдающихся успехов в регенерации и омоложении. Подобно ранним эмбрионам более сложных животных, тело планарии на всю жизнь сохраняет самоорганизующуюся и самоподдерживающуюся пространственную разметку, «нарисованную» градиентами концентрации сигнальных веществ — морфогенов и активности сигнальных каскадов. В частности, активность сигнального каскада Wnt (см. Wnt signaling pathway) максимальна в заднем конце тела и минимальна в переднем. Эта разметка — источник позиционной информации, благодаря которой необласты знают, куда ползти и в какие ткани превращаться.
У более сложных животных градиенты концентраций морфогенов, таких как сигнальный белок Wnt, подают клеткам команды («здесь надо вырастить хвост!») лишь на определенных стадиях развития (см. Развитие червей начинается с хвоста, «Элементы», 23.11.2006). У планарий же эти сигналы не выключаются всю жизнь, постоянно сообщая необластам, где хвост, где голова, глаза и всё прочее (см. Механизм регенерации глаз у планарий постепенно проясняется, «Элементы», 03.05.2018). В частности, там, где высока активность Wnt-каскада, следует находиться хвосту, а головы там быть не должно. Ранее на трех видах планарий было показано, что, в полном соответствии с этой логикой, искусственная активация Wnt-каскада препятствует, а инактивация — способствует регенерации головы.
Кроме того, известно, что не все планарии умеют восстанавливать утраченную голову. Чтобы разобраться, от чего это зависит и как вообще эволюционировала способность к регенерации у планарий, биологи из Института междисциплинарных исследований Общества Макса Планка в Гёттингене совместно с коллегами из Австрии, Швейцарии, Испании, Бразилии и Австралии собрали со всего мира коллекцию лабораторных культур планарий. Представленные в коллекции 40 видов охватывают почти все основные эволюционные ветви этого обширного отряда ресничных червей (рис. 1). Для каждого вида ученые подобрали оптимальный ионный состав воды, температуру и диету (планарии — хищники, им предлагали на выбор телячью печень, мучных червей и личинок дрозофил, а потом кормили тем, что им больше понравилось).
Все 40 видов были протестированы на способность к регенерации головы. Планарий резали на шесть кусочков, как показано на рис. 2, и смотрели, какие кусочки сумеют отрастить себе голову, а какие нет.
Рис. 2. Эксперименты по регенерации. Планарию резали на шесть кусочков и смотрели, какие кусочки смогут сформировать новую голову, а какие нет. Критерием успешной регенерации головы считалось появление глаз. Графики внизу показывают долю выживших кусочков (пунктир) и долю успешно отрастивших голову среди выживших (красные линии) и среди всех кусочков (черные линии). Длина масштабных отрезков — 1 мм. Изображение из обсуждаемой статьи в Nature Ecology & Evolution
По итогам тестирования исследованные виды разделили на три группы:
А — полноценная регенерация: любой фрагмент тела восстанавливает голову более чем в 80% случаев (зеленый цвет на рис. 2).
B — ограниченная регенерация: вероятность успешного восстановления головы меньше 80% хотя бы у одного из фрагментов (оранжевый цвет). У одних видов планарий шансы на восстановление головы постепенно падают по мере удаления от переднего конца тела, у других это снижение не плавное, а резкое, у третьих новую голову отращивают фрагменты передней и задней, но не средней части планарии.
С — регенерация отсутствует: ни один из фрагментов не в состоянии отрастить голову (красный цвет).
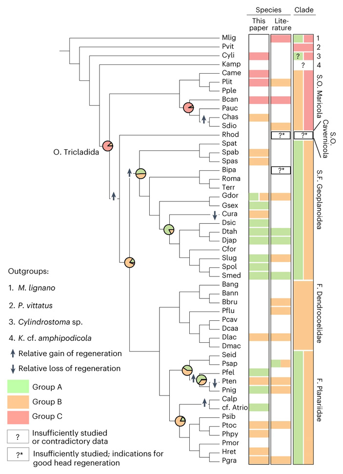
Исследователи отсеквенировали транскриптомы изученных видов, добавили их к транскриптомам планарий, опубликованным ранее, и построили на основе этих данных эволюционное дерево. Затем они посмотрели, как распределяется по дереву способность к регенерации головы (рис. 3).

Рис. 3. Эволюционное дерево планарий (O. Tricladida). Зеленым, оранжевым и красным цветами показаны группы А (отличная регенерация головы), B (ограниченная регенерация), C (регенерация отсутствует). Кружочки в узлах дерева показывают реконструированное состояние признака у общего предка соответствующей клады. Стрелочки, направленные вверх или вниз — улучшение или, соответственно, ухудшение способности к регенерации головы в ходе эволюции. Три раскрашенные колонки в правой части рисунка, слева направо: новые данные, опубликованные ранее данные, обобщенные данные по группам планарий. Изображение из обсуждаемой статьи в Nature Ecology & Evolution
Получилось, что последний общий предок планарий, скорее всего, не обладал этой способностью. Здесь важно уточнить, что более древний предок, от которого произошли все плоские черви (а не только планарии), вероятно, умел отращивать новую голову. На это указывает распределение данной способности среди плоских червей, не являющихся близкой родней планарий. Но это уже вопрос, лежащий за рамками обсуждаемой статьи. В статье же показано, что конкретно планарии (отряд Tricladida) происходят от предка, не способного к регенерации головы. Морские планарии, не умеющие отращивать новую голову (такие как Bdelloura candida, показанная справа на рис. 2), по-видимому, унаследовали свою неспособность напрямую от этого предка.
Впоследствии в разных группах планарий умение восстанавливать голову несколько раз независимо появлялось, улучшалось вплоть до полного совершенства, а иногда снова ухудшалось.
Это довольно неожиданный вывод, нуждающийся в эволюционном объяснении. Казалось бы, речь идет о неком фундаментальном свойстве организма, которое не должно так легко меняться в ходе эволюции. Даже если утрата способности к регенерации — простая задача с «технической» точки зрения (то есть если мутации, нарушающие регенерацию, высоковероятны), остается непонятным, почему отбор это допускает. Ведь хорошая регенерация — вещь явно полезная. Если уж она однажды появилась в ходе эволюции, зачем от нее отказываться? Говоря чуть более корректным языком, если отбор некогда поддержал полезную способность к регенерации головы у какой-то древней планарии, то почему потом у некоторых ее потомков он перестал ее поддерживать?
Свои поиски ответа на этот вопрос исследователи начали с того, что попытались разобраться в механистических (физиологических, молекулярных) основах эволюции регенерации. Поскольку ранее было показано, что у некоторых планарий регенерация головы требует пониженной активности Wnt-каскада, авторы решили проверить, насколько сильна и универсальна эта связь. Как мы помним, активность Wnt-каскада максимальна в хвосте планарий и минимальна в передней части тела. Соответственно, искусственная активация каскада мешает регенерации головы (и способствует отращиванию хвоста). Блокировка Wnt-каскада, наоборот, помогает восстановить отрезанную голову. Это было ранее показано на трех видах планарий.
Авторы провели аналогичные эксперименты еще с пятью видами из разных групп: тремя пресноводными и двумя морскими. Активность Wnt-каскада регулировали при помощи РНК-интерференции: для снижения активности блокировали работу гена ß-catenin (ключевой участник Wnt-каскада), для усиления — осуществляли нокдаун гена APC (естественный негативный регулятор каскада). Соответствующие молекулы двухцепочечной РНК для РНК-интерференции планарии получали с пищей. В четырех случаях это сработало: уровень активности Wnt-каскада упал или вырос в соответствии с ожиданиями (это оценивали по количеству белка ß-catenin в клетках планарии). Пятый вид (Polycelis tenuis) оказался невосприимчивым к такому вмешательству: съеденные РНК не влияли на активность Wnt-каскада у этого вида.
Рис. 4. Подавление активности Wnt-каскада улучшает регенерацию головы. В каждой паре изображений слева — контрольная особь после отрезания передней части тела, справа — особь с отключенным геном ß-catenin. Изображение из обсуждаемой статьи в Nature Ecology & Evolution
У всех четырех видов, на которых РНК-интерференция подействовала, подавление активности Wnt улучшило регенерацию головы (рис. 4). Даже у двух морских видов, которые, вероятно, унаследовали неспособность к отращиванию новой головы от общего предка всех планарий, после ампутации начало отрастать нечто похожее на голову (C. robusta и B. candida, рис. 4, справа). Правда, не у всех особей, а только у некоторых. Но это всё равно значимый результат, потому что без подавления Wnt-каскада ни у одной особи этих видов голова не начала восстанавливаться.
Таким образом, связь между регенерацией головы и пониженной активностью Wnt-каскада, скорее всего, является общей особенностью планарий. Это позволяет предположить, что эволюция способности к регенерации головы могла быть побочным результатом отбора на усиление или ослабление работы этого многофункционального сигнального каскада.
Гипотеза авторов, которую они пытались проверить в ходе дальнейших экспериментов, схематически изображена на рис. 5. Планарии размножаются двумя способами. Помимо обычного полового размножения (спаривание, оплодотворение, откладка яиц) некоторые виды размножаются бесполым путем, делясь на две половинки. Передняя половинка должна отрастить новый хвост, а задняя — новую голову. Соответственно, тем планариям, которые предпочитают размножаться делением, нужно уметь отращивать голову, а те, кто полагается на половое размножение, могут без этого обойтись, но при этом им важно откладывать высококачественные яйца с большим количеством желтка. Ранее было показано, что у некоторых планарий активность Wnt-каскада положительно влияет на работу репродуктивной системы. Следовательно, отбор на интенсификацию полового размножения может в качестве побочного эффекта ослабить способность к регенерации головы. Это не так страшно для видов, размножающихся половым путем. Если же вид полагается в основном на бесполое размножение, то эффективность работы половой системы для него менее актуальна. В этом случае отбор с большей вероятностью будет благоприятствовать снижению активности Wnt-каскада, чтобы повысить надежность отращивания новой головы. Таким образом, между половым размножением и регенерацией головы может существовать эволюционный компромисс (trade-off), основанный на плейотропности (многофункциональности) Wnt-каскада.

Рис. 5. Гипотетическая модель эволюции способности к регенерации головы у планарий. Пояснения в тексте. Рисунок из обсуждаемой статьи в Nature Ecology & Evolution
Из этой гипотезы вытекает несколько проверяемых следствий, которые авторы попытались проверить.
Во-первых, очевидно, что виды, практикующие бесполое размножение, должны уметь отращивать новую голову, а те, кто использует только половое размножение, могут обладать этой способностью, но могут и не обладать. Именно так и обстоит дело: все виды, способные размножаться делением, отлично отращивают голову (почти все они относятся к группе А), а виды, не умеющие отращивать голову (группа С), размножаются только половым путем.
Во-вторых, виды, не умеющие отращивать голову, чаще встречаются в относительно стабильных местообитаниях: в морях, больших озерах и реках. В постоянных условиях отбор, по идее, должен чаще способствовать интенсификации полового размножения. Напротив, в ненадежных маленьких водоемах, таких как пересыхающие лужи и ручьи, чаще встречаются планарии с хорошей способностью к регенерации головы. Это логично, потому что для жизни в таких водоемах полезно уметь размножаться бесполым путем (тогда для освоения новой лужи будет достаточно, чтобы туда попала одна-единственная особь).
В-третьих, гипотеза предполагает, что активация Wnt-каскада положительно сказывается на эффективности полового размножения у всех или большинства планарий. Чтобы это проверить, авторы воспользовались тем, что в их распоряжении есть два штамма модельного вида Schmidtea mediterranea, один из которых размножается делением, а другой откладывает яйца. Как выяснилось, активность Wnt-каскада у полового штамма значительно выше, чем у бесполого. Кроме того, если искусственно усилить работу Wnt-каскада у полового штамма, то половая система начинает работать активнее (в частности, ускоряется производство желтка). Подавление Wnt-каскада, наоборот, тормозит работу половой системы вплоть до полного прекращения синтеза белков, необходимых для производства яиц.
Однако то, что справедливо для Schmidtea mediterranea, не подтвердилось для четырех других видов планарий, с которыми были проведены соответствующие эксперименты. У этих видов, как выяснилось, активность Wnt-каскада не влияет на производство желтка (другие аспекты работы половой системы в данном случае не проверялись). Таким образом, авторам не удалось доказать универсальный характер связи между Wnt и половым размножением у планарий.
Зато подтвердилось другое предсказание гипотезы — об отрицательной связи между интенсивностью полового размножения и регенерацией головы. В изученной коллекции есть девять видов, которые регулярно откладывают яйца в лабораторных условиях. И у этих девяти видов есть значимая отрицательная корреляция между размером желточных желез и способностью к регенерации головы (чем больше производится желтка, тем слабее эта способность).
Последние два предсказания, которые авторы попытались проверить, состояли в том, что активность Wnt-каскада должна быть выше, во-первых, у яйцекладущих видов по сравнению с размножающимися делением, во-вторых, у видов, не умеющих отращивать голову, по сравнению с видами, обладающими этой способностью. Активность Wnt-каскада была оценена у 13 видов по концентрации бета-катенина в хвосте животного. Как выяснилось, обе искомые корреляции вроде бы намечаются (присутствуют в виде тенденций), но не дотягивают до уровня статистической значимости.
Таким образом, гипотеза, изображенная на рис. 5, если и верна, то лишь отчасти, и уж точно не объясняет всех нюансов эволюции регенерации у планарий. Тем не менее ее можно рассматривать как хорошую отправную точку для дальнейших исследований. Ну а главный тезис авторов, который они отстаивают — о том, что планарии являются прекрасным объектом для изучения регенерации и ее эволюции, — в обсуждаемой работе подтвердился вполне наглядно.
Источник: Miquel Vila-Farré, Andrei Rozanski, Mario Ivanković, James Cleland, Jeremias N. Brand, Felix Thalen, Markus A. Grohme, Stephanie von Kannen, Alexandra L. Grosbusch, Hanh T.-K. Vu, Carlos E. Prieto, Fernando Carbayo, Bernhard Egger, Christoph Bleidorn, John E. J. Rasko & Jochen C. Rink. Evolutionary dynamics of whole-body regeneration across planarian flatworms // Nature Ecology & Evolution. 2023. DOI: 10.1038/s41559-023-02221-7.
См. также:
1) Механизм регенерации глаз у планарий постепенно проясняется, «Элементы», 03.05.2018.
2) Планария — модельный объект для изучения регенерации у многоклеточных, «Элементы», 16.05.2011.




Рис. 1. Коллекция живых планарий Института междисциплинарных исследований Общества Макса Планка в Гёттингене. a — места сбора материала. b — пресноводные планарии (отряд Tricladida, подотряд Continenticola). Первый ряд: Bdellocephala angarensis, Bdellocephala cf. brunnea, Dendrocoelum lacteum, Crenobia alpina, Polycelis felina, Polycelis tenuis, Polycelis nigra, Seidlia sp., cf. Atrioplanaria. Второй ряд: Phagocata gracilis, Hymanella retenuova, Phagocata pyrenaica, Planaria torva, Cura pinguis, Cura foremanii, Schmidtea lugubris, Schmidtea polychroa (пигментированный штамм), Schmidtea polychroa (бесцветный штамм). Третий ряд: Schmidtea nova, Schmidtea mediterranea (бесполый штамм), Dugesia tahitiensis, Dugesia sicula, Dugesia sp., Dugesia japonica, Girardia dorotocephala, Girardia tigrina, Spathula sp. c — морские планарии (отряд Tricladida, подотряд Maricola): Camerata robusta, Procerodes littoralis, Procerodes plebeius, Bdelloura candida, Cercyra hastata. d — турбеллярии отряда Prolecithophora (не планарии): Plagiostomum girardi, Cylindrostoma sp. Длина масштабных отрезков — 1 мм, если не указано иначе. Изображение из обсуждаемой статьи в Nature Ecology & Evolution