
Щетинкочелюстные, или морские стрелки, — тип животных, положение которого на эволюционном древе долго было загадкой. Новые молекулярные данные показывают, что морские стрелки входят в состав эволюционной ветви Spiralia и занимают на ней место поблизости от коловраток, в составе группы Gnathifera. В свою очередь, это позволяет поставить интересные вопросы, касающиеся эволюции Spiralia в целом, например: каким был общий предок коловраток и морских стрелок, при том, что сейчас эти животные достаточно сильно отличаются?
Рубеж XX–XXI веков стал эпохой «революции в зоологии» — широкого пересмотра представлений о родственных связях многоклеточных животных и сценариев их эволюции. Толчком к этой научной революции послужило совершенное в 1997 году благодаря молекулярным исследованиям открытие эволюционной ветви линяющих животных (Ecdysozoa), включающей в себя членистоногих и круглых червей — группы, которые до этого момента почти никто не считал близкородственными (A. M. Aguinaldo et al., 1997. Evidence for a clade of nematodes, arthropods and other moulting animals). В результате за несколько лет было построено обновленное эволюционное древо животного мира — так называемая новая филогения животных (см., например: Новые данные позволили уточнить родословную животного царства, «Элементы», 10.04.2008). На всякий случай отметим, что ни в коем случае не стоит путать слова «филогения» и «филогенетика». Филогения — это сама система родственных связей организмов, которая объективно существует и подлежит реконструкции, а филогенетика — наука, которая этой реконструкцией занимается. Современная филогенетика пользуется в основном молекулярными данными — для всех групп, кроме ископаемых, по которым этих данных чаще всего просто не существует.
Не надо думать, что молекулярная филогенетика полностью сдала в архив классическую зоологию со всеми ее достижениями и создала вместо нее абсолютно новую научную дисциплину. В некоторых узких областях подобное и правда случается: например, в крупномасштабной систематике эукариот преемственности со старинными двух-, трех-, четырех- или пятицарственными системами нет вообще — новая классификация, отражающая реальные родственные отношения, построена с нуля (см. Случайно открытый жгутиконосец обновляет систему эукариот, «Элементы», 06.02.2019). Но в зоологии ситуация совершенно иная. Например, деление двусторонне-симметричных животных на первичноротых и вторичноротых, установленное в 1908 году австрийским зоологом Карлом Гроббеном (Karl Grobben), сохранилось и в новой систематике. Правда, состав этих групп был несколько «отредактирован», но, несмотря на все уточнения, зоологи и сейчас убеждены, что первичноротые и вторичноротые — реальные крупные эволюционные ветви. Другой пример: широко принятая в наши дни (и подтверждаемая генетикой развития) гипотеза о происхождении целома из карманов первичной кишки была в том же самом виде выдвинута несколькими исследователями около 140 лет назад (см., например: В. Малахов, Е. Богомолова, 2016. Новый взгляд на строение и происхождение полости тела многоклеточных). В общем, никакого разрыва с прошлым в зоологии не произошло: многие классические гипотезы (в том числе оформившиеся в XIX веке) сохраняют актуальность, хотя их вес, конечно, меняется под влиянием новых молекулярных и палеонтологических данных.
Общепринятая версия эволюционного древа показывает, что все двусторонне-симметричные животные (билатерии) делятся на три главных ствола. Первый ствол — вторичноротые, куда относятся всего три типа: полухордовые, иглокожие и хордовые. Второй ствол — линяющие, куда входят членистоногие, онихофоры, тихоходки и несколько групп червей (см., например: Лорициферы заставляют вносить поправки в эволюционное древо линяющих животных, «Элементы», 13.11.2015). Линяющие колоссально превосходят вторичноротых числом видов, но на уровне крупных ветвей эта группа относительно компактна. Нерешенные вопросы там, конечно же, есть (особенно если принимать во внимание вымершие ветви), но в целом уровень запутанности системы линяющих можно оценить как нормальный по современным меркам.
Гораздо сложнее дело обстоит с третьим стволом билатерий, который в современных статьях ради корректности иногда называют нелиняющими первичноротыми (non-ecdysozoan protostomes). Этот ствол отличается невероятным разнообразием даже на уровне фундаментальных планов строения (чего о линяющих сказать нельзя), и родственные отношения внутри него до сих пор неясны; на эту тему высказано много гипотез, но общая картина остается весьма запутанной. К нелиняющим первичноротым относятся кольчатые черви, немертины, плоские черви, моллюски, внутрипорошицевые, форониды, мшанки, брахиоподы, гастротрихи, коловратки, скребни, гнатостомулиды и микрогнатозои. По широко распространенному типу раннего эмбрионального развития всех нелиняющих первичноротых называют спиральнодробящимися или просто спиралиями (Spiralia). Видно невооруженным глазом, что разные спиралии в разной степени знакомы человеку: например, моллюсков и кольчатых червей в своей жизни встречал каждый, а про гастротрихов или гнатостомулид, не говоря уж о микрогнатозоях, слышали в основном профессиональные биологи.
Есть как минимум одна группа билатерий, занимающая в этой системе особое положение. Морские стрелки, или щетинкочелюстные (Chaetognatha), — полупрозрачные планктонные животные с длинным стройным телом, окаймленным плавниками, ведущие образ жизни активных хищников (рис. 1). Характером движения они отдаленно напоминают маленьких рыбок. Важная особенность морских стрелок — подвижные крючковидные хватательные околоротовые щетинки, придающие этим животным необычный облик. Родственные связи морских стрелок долго были неясны. В XX веке их, как правило, относили к вторичноротым, на которых они действительно похожи некоторыми особенностями эмбрионального развития. Но молекулярная филогенетика почти сразу показала, что морские стрелки — не вторичноротые, а первичноротые. А вот к кому из первичноротых они ближе всего? Определить это с ходу не удалось, и на какое-то время в зоологической литературе распространилось мнение, что этот вопрос вообще не имеет смысла: морские стрелки — особая ветвь первичноротых, не относящаяся ни к линяющим, ни к спиралиям (см., например: C. W. Dunn et al., 2014. Animal phylogeny and its evolutionary implications).
К этому можно добавить, что морские стрелки описаны из фауны сланцев Бёрджесс, относящейся к кембрийскому периоду (D. E. G. Briggs, J. B. Caron, 2017. A large cambrian chaetognath with supernumerary grasping spines). И это не предшественники, не переходные формы, а именно самые настоящие морские стрелки, отличающиеся от современных только отдельными признаками. Правда, ветви линяющих и спиралий ко времени существования фауны сланцев Бёрджесс давно разделились, и на эволюционные «корни» морских стрелок эта находка света не проливает: она просто демонстрирует их большую древность.
В январе 2019 года вышла статья, где международная группа молекулярных филогенетиков предприняла очередную попытку решить проблему положения морских стрелок на эволюционном древе. Были изучены последовательности 1174 генов (это много), доступные для самых разных двусторонне-симметричных животных. В итоге, как и положено при таком подходе, у исследователей получилось полное эволюционное древо билатерий (рис. 2), на основе которого можно делать выводы и ставить новые вопросы.
Рис. 2. Общее молекулярно-филогенетическое древо билатерий, включающее также стрекающих и губок. Длина ветвей соответствует числу нуклеотидных замен. Иллюстрация из обсуждаемой статьи в Current Biology
Прежде всего авторы констатировали, что они еще раз подтверждают существование трех главных ветвей билатерий — линяющих, спиралий и вторичноротых. Правда, вот уже со вторичноротыми ситуация оказалась сложнее, чем можно было думать. Во-первых, монофилия вторичноротых не во всех вариантах обсчета данных получила максимальную поддержку; само по себе это не страшно, изучение родственных связей вторичноротых всё равно не было главной целью данного исследования. Но есть и очень интересное «во-вторых». А именно, оказалось, что ксенацеломорфы на полученном авторами древе находятся не у основания всех билатерий, а внутри вторичноротых, рядом с группой Ambulacraria, в которую входят полухордовые и иглокожие.
Ксенацеломорфы — герои важной и крайне запутанной эволюционной «интриги». Попросту говоря, в группу Хеnacoelomorpha входят три группы относительно очень просто устроенных морских червей — ксенотурбеллы, бескишечные турбеллярии и немертодерматиды (сейчас вроде бы нет сомнений, что они близкие родственники). Некоторые молекулярные данные заставляли отнести этих животных к вторичноротым. Но года три назад — в частности, благодаря открытию нескольких новых видов ксенотурбелл — двумя независимыми группами исследователей были на обширном генетическом материале построены деревья, где эволюционный ствол ксенацеломорф отделяется у самого общего корня билатерий (см. Ксенотурбеллиды оказались близки к предкам двусторонне-симметричных животных, «Элементы», 15.02.2016). Казалось бы, дискуссия закончена? А вот и нет. Нынешняя работа сообщает нам, что этот результат как минимум неоднозначен. При использовании продвинутых вычислительных методов и при условии удаления наиболее быстро эволюционирующих представителей бескишечных турбеллярий (их данные могут скорее забить сигнал шумом, чем дать информацию об эволюционных корнях) получается, что ксенацеломорфы относятся все-таки к вторичноротым. Можно, однако, выбрать и более примитивный метод построения древа — сайт-гомогенный (см. Сравнительная геномика вынуждает пересмотреть место гребневиков на эволюционном древе животных, «Элементы», 18.12.2015), и тогда вывод, что ксенацеломорфы являются сестринской группой всех остальных билатерий, подтверждается. В общем, похоже на то, что молекулярная филогенетика подошла здесь к пределу своей разрешающей способности. Но решение вопроса о положении ксенацеломорф исключительно важно с точки зрения проблемы происхождения двусторонне-симметричных животных (см., например: В. Малахов, 2004. Новый взгляд на происхождение билатерий), а потому исследование этой темы, безусловно, будет продолжаться.
Главной целью авторов, однако, было выяснение положения морских стрелок. И здесь они получили четкий вывод: морские стрелки относятся к ветви Spiralia. На полученном древе ближайшими родственниками морских стрелок оказались коловратки, гнатостомулиды и микрогнатозои. Все они входят в группу под названием Gnathifera, общие признаки которой — мелкий размер (чаще всего меньше миллиметра), крайне примитивное для животных ресничное движение, отсутствие кровеносной системы, упрощенная выделительная система протонефридиального типа, прямое развитие (без личинки) и сложный челюстной аппарат с твердыми структурами, приводимыми в движение собственными мышцами. Именно последнему признаку группа Gnathifera обязана своим названием, которое буквально значит «несущие челюсти».
История отношения ученых к этой группе заслуживает внимания. Понятие Gnathifera ввел в 1995 году немецкий зоолог Вилько Альрихс (Wilko H. Ahlrichs). В 2001 году знаменитый датский зоолог Клаус Нильсен (Claus Nielsen) решительно отнес морских стрелок к этой группе, за компанию с коловратками и гнатостомулидами, назвав признаками сходства щетинкоподобные челюсти и кое-какие анатомические особенности иннервации мышц; это сказано в известной книге Нильсена «Эволюция животных» («Animal evolution»). Но в следующем издании этой книги, вышедшем в 2012 году, Нильсен передумал и относить морских стрелок к гнатиферам не стал. Само по себе это нормально: Нильсен, как и любой уважающий себя современный ученый, тщательно следит за литературой и не боится пересматривать свои гипотезы с учетом новых фактов. Но в данном случае, похоже, его более ранний вывод оказался более верным.
Даже если морские стрелки действительно близки к гнатиферам, это не обязательно означает, что их щетинкоподобные челюсти имеют общее происхождение с жевательным аппаратом коловраток. Гомологичны ли эти органы — серьезный вопрос, ответ на который так вот с ходу не ясен. В любом случае дать его могут только исследователи-морфологи; возможности «чистой» молекулярной филогенетики тут заканчиваются.
Дополнительный довод, подтверждающий мнение авторов обсуждаемой работы, касается Hox-генов (см. Hox gene) — крупного семейства генов, важного для эмбрионального развития и имеющегося у всех билатерий (см., например: Укорочение тела тихоходок связано с потерей Hox-генов, «Элементы», 04.03.2016). В этом семействе есть как минимум один абсолютно уникальный ген, обнаруженный на данный момент только у морских стрелок и у некоторых коловраток. Это явное эволюционное новообразование, унаследованное от достаточно близкого общего предка. И по некоторым другим Hox-генам между морскими стрелками и коловратками тоже есть сходство (A. C. Frobius, P. Funch, 2017. Rotiferan Hox genes give new insights into the evolution of metazoan bodyplans). Вот это — по-настоящему сильные аргументы в пользу реальности «расширенной» группы Gnathifera, включающей и морских стрелок тоже. Общий уникальный ген может служить просто идеальным примером апоморфного признака, то есть общего производного признака, унаследованного от предка данной группы и присутствущего у всех ее членов и только у них (если не считать вторичную редукцию). Для установления родства генетические признаки гораздо надежнее морфологических, потому что для них несравненно меньше вероятность параллельной эволюции, приводящей к независимому возникновению похожих структур. Особенно это касается последовательностей уникальных генов, что мы и видим в случае с коловратками и морскими стрелками. Если упомянутого уникального Hox-гена (он называется MedPost) действительно нет ни у кого за пределами гнатифер и морских стрелок, то близкое родство этих животных можно считать доказанным.
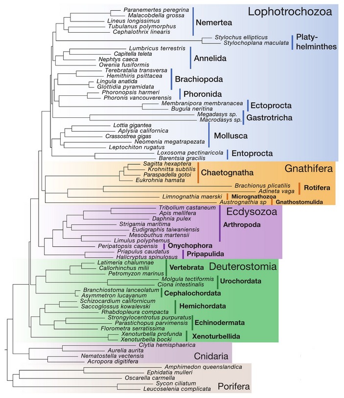
Как же в целом выглядит эволюционное древо нелиняющих первичноротых — иначе говоря, группы Spiralia? На эту дискуссионную тему высказывалось много гипотез, включая довольно-таки необычные (см. Древнейшие предки кольчатых червей могли быть похожи на брахиопод, «Элементы», 26.02.1016). На данный момент картинка вырисовывается следующая (рис. 3). Самая древняя самостоятельная крупная ветвь спиралий — это уже известные нам Gnathifera (включая морских стрелок). Надо сказать, что наличие хотя бы остатков спирального дробления у гнатифер до сих пор не то чтобы строго доказано — тут требуются дополнительные эмбриологические исследования, и нельзя исключить, что по их результатам группу Spiralia еще переименуют. Но пока что авторы обсуждаемой статьи надеются на лучшее и продолжают пользоваться этим названием. Итак, древо Spiralia от самого основания разделяется на два ствола. Один из них, более тонкий, — это Gnathifera, а другой, мощный и разнообразный, называется Lophotrochozoa. Именно к Lophotrochozoa относится большинство хорошо знакомых людям «спиральных» животных.
Рис. 3. Молекулярно-филогенетическое древо первичноротых. Цифры обозначают уровни поддержки, длина ветвей соответствует числу нуклеотидных замен. Иллюстрация из обсуждаемой статьи в Current Biology
Первая самостоятельная ветвь, отходящая от ствола Lophotrochozoa, называется Tetraneuralia (A. Wanninger, 2009. Shaping the things to come: ontogeny of lophotrochozoan neuromuscular systems and the tetraneuralia concept). Важный общий признак этой группы — тетраневрия, наличие двух пар нервных стволов. В нее входят только два типа: всем известные моллюски и совсем на них внешне не похожие внутрипорошицевые, мелкие сидячие водные животные, которых раньше называли «внутрипорошицевыми мшанками». Гипотеза о существовании ветви тетраневралий, высказанная десять лет назад австрийским зоологом Андреасом Ваннингером (Andreas Wanninger) по чисто морфологическим соображениям, сейчас подтверждается молекулярной филогенетикой.
Среди других лофотрохозоев можно выделить две явно обособленные крупные эволюционные ветви. Одна из них, состоящая из типов форонид, мшанок и брахиопод, называется щупальцевыми или лофофоровыми (Lophophorata). Это компактная и очень интересная группа преимущественно сидячих животных, эволюция которой сейчас активно изучается, в том числе российскими зоологами (см. Предок мшанок был «протофоронидой», «Элементы», 03.04.2018). А другая крупная ветвь, которую пока непонятно как правильно называть, состоит целиком из червей — немертин, плоских и кольчатых. Ее можно было бы назвать Vermizoa, хотя исходно это название охватывало только кольчатых червей и немертин (T. Cavalier-Smith, 1998. A revised six-kingdom system of life). Что касается плоских червей, то молекулярная филогенетика показывает, что эта группа очень быстро эволюционирует: именно поэтому с установлением ее родственных связей были проблемы. Не исключено, что от общих предков Vermizoa плоские черви по большинству признаков ушли даже дальше, чем кольчатые.
Еще одна группа червей — гастротрихи, мелкие (обычно меньше миллиметра) морские или пресноводные обитатели, довольно просто устроенные и передвигающиеся с помощью ресничек. На новом молекулярном древе ветвь гастротрихов почему-то оказалась рядом с лофофоровыми, и как это объяснить, пока непонятно.
Читатель, более-менее знакомый с зоологической литературой (или с предыдущими научно-популярными статьями на ту же тему — см. Платизои ставят под сомнение происхождение двусторонне-симметричных животных от целомического предка, «Элементы», 23.06.2014), наверняка обратит внимание на отсутствие в описанной системе группы под названием Platyzoa. В эту группу включались все мелкие более-менее червеобразные спиралии, пользующиеся ресничным движением: коловратки, гнатостомулиды, плоские черви и гастротрихи. Сейчас группа Platyzoa признана сборной. Действительно, коловратки и гнатостомулиды — это гнатиферы, плоские черви, вероятно, близки к кольчатым (которые представляют совершенно другую ветвь), а гастротрихи вообще непонятно кому родственны. На том эволюционном древе спиралий, о котором мы сейчас говорим, они занимают разные места. Скорее всего, выделение группы Platyzoa с самого начала было артефактом: в нее попали мелкие, морфологически простые и быстро эволюционирующие червеобразные животные, которые именно в силу этой быстрой эволюции оказались на молекулярных древесах ошибочно собраны вместе. Если так, то теперь эта ошибка исправлена.
Итак, мы видим, что проблему родственных связей Spiralia всё еще нельзя считать решенной до конца; на это указывает хотя бы число оговорок разной степени неловкости, которые пришлось допустить при описании их эволюционного древа. И всё же зададимся вопросом: что нам может сообщить это древо про общие «сюжеты» эволюции животных? Благо информации на эту тему все-таки немало.
Прежде всего, давным-давно известно, что кольчатые черви и моллюски обладают очень похожим спиральным дроблением яйца, сложный механизм которого у них почти идентичен: он никак не мог возникнуть в двух группах независимо (это слишком маловероятно), а должен быть унаследованным от общего предка. Кроме того, и у кольчатых червей, и у моллюсков имеется ресничная личинка типа трохофоры, тоже устроенная примерно одинаково (см. картинку дня Трохофора). А теперь посмотрим на эволюционное древо. Мы с удивлением обнаруживаем, что кольчатые черви и моллюски находятся на нем очень далеко друг от друга. Их общий предок одновременно был общим предком всей группы Lophotrochozoa (тут уместно сказать, что это название буквально означает «щупальцево-трохофорные»). Итак, общий предок Lophotrochozoa имел спиральное дробление и трохофорную личинку. А если эти особенности у кого-то из них отсутствуют, значит, они вторично потеряны.
Гораздо сложнее сказать, была ли у общего предка Lophotrochozoa такая важнейшая с точки зрения любого зоолога черта, как сегментация. У кольчатых червей она выражена великолепно. Иногда делаются попытки показать, что сегментация была и у общего предка щупальцевых, хотя это, честно говоря, уже спорно (см. Предок мшанок был «протофоронидой», «Элементы», 03.04.2018). Ну а как с другими типами? И что можно сказать о предке всех Lophotrochozoa? Андреас Ваннингер, например, не видит никаких оснований считать, что этот предок был сегментирован, подобно кольчатому червю. Скорее он напоминал очень примитивного моллюска — не только отсутствием полноценной сегментации, но и устройством нервной системы, в которой не было нервных узлов (ганглиев) нигде, кроме головного мозга. Расчленение тела на множество четко обособленных сегментов, каждый из которых снабжен парой ганглиев брюшной нервной цепочки, — это относительно позднее «изобретение» кольчатых червей, причем вторично утраченное некоторыми их потомками.
Ну, а общего предка всей группы Spiralia представить себе на данный момент еще сложнее. Тут всё упирается в особенности группы Gnathifera. В этой группе есть мелкие и просто устроенные животные (коловратки, гнатостомулиды), а есть морские стрелки, относительно крупные и сложные — у них, например, есть целом, как у кольчатых червей и у хордовых, и подобающая активным хищникам высокоразвитая нервная система. Что представлял собой общий предок гнатифер — вопрос, далекий от решения.
Одно можно утверждать уверенно: понимание эволюции спиралий крайне запутывается из-за многочисленных эпизодов вторичного упрощения организма. Именно у спиралий эта тенденция почему-то особенно сильно выражена (хотя и в других ветвях животных, конечно, она тоже есть). В некоторых случаях ее проявления считаются твердо доказанными: например, похожие на кольчатых червей, но абсолютно несегментированные эхиуриды и сипункулиды, судя по данным молекулярной филогенетики, потеряли сегментацию вторично — их предками были «нормальные» кольчатые черви. Ну а что можно сказать о простоте плоских червей, коловраток или гастротрихов? Не имеет ли она той же природы, что простота эхиурид и сипункулид? Есть ли вообще среди спиралий такие существа, которые унаследовали мелкий размер, ресничное движение и примитивное внутреннее устройство (например, отсутствие целома) прямо от древних предков, без всякой более сложной переходной стадии? Мы этого пока не знаем.
Не странно ли, что в конструкциях животных организмов настолько распространено вторичное упрощение? Да нет, пожалуй, не странно. Дело в том, что изобрести с нуля какую-то серьезную «технологическую инновацию» (из тех, что принято называть ароморфозами) гораздо труднее, чем потерять ее. Так стоит ли удивляться, что случаи потери подобных инноваций встречаются в эволюции чаще, чем случаи их приобретения? Одним из первых, кто обратил внимание на эту особенность хода эволюции животных, был знаменитый русский биолог Николай Константинович Кольцов (Н. К. Кольцов, 1936. Проблема прогрессивной эволюции). Кольцов писал, что эволюционное древо многоклеточных животных должно быть внешне похоже не на обычное дерево, а на мангровую заросль: там, конечно, есть стволы, поднимающиеся «вверх» (в сторону морфологической сложности), но есть и множество концевых веточек, которые опускаются с уже достигнутого уровня «вниз» (в сторону морфологической простоты). Эти веточки — группы животных, которые отказались от тех или иных затратных инноваций просто по причине их ненужности. Например, животному длиной меньше миллиметра не нужна кровеносная система: при таком размере его потребности полностью обеспечиваются обычным физическим переносом дыхательных газов. Да и целом такому животному, скорее всего, тоже не нужен (даже если у его предков он был). Если бы Кольцов знал современную зоологию, он нашел бы там много подтверждений этим своим соображениям, включая ряд сбывшихся предсказаний. В эволюции тех же спиралий кое-где наблюдается просто экстремальный регресс: например, ортонектиды — потомки кольчатых червей, в силу мелкого размера и паразитического образа жизни потерявшие вообще все органы, так что биологи иногда сомневались, стоит ли относить их к многоклеточным животным (см. Одни очень простые животные паразитируют внутри других: ортонектида в ксенотурбелле, «Элементы», 13.02.2019). А главное, такие примеры скорее многочисленны, нежели единичны.
Не стоит, однако, ударяться в крайность и объяснять вторичным упрощением всё подряд. Упрощение — это «паразитный» эффект по отношению к усложнению, которое обязательно должно где-то так или иначе реально происходить. И оно действительно происходит: никто, например, не сомневается, что животные в конечном счете произошли от одноклеточных предков. Где мы сталкиваемся с упрощением, а где с усложнением — разобраться не всегда легко, но на зоологическом материале почти всегда потенциально возможно.
Кое-какие вопросы пока остаются без всякого убедительного ответа. Например, была ли у общего предка Spiralia личинка-трохофора? У общего предка Lophotrochozoa она была наверняка (про это говорилось выше), но к спиралиям относится еще и ветвь Gnathifera, у всех представителей которой развитие исходно прямое: ни у коловраток, ни у гнатостомулид, ни у микрогнатозоев, ни у морских стрелок никаких трохофорных личинок нет. С другой стороны, планктонную личинку, каковой является трохофора, можно было и потерять. Основная функция такой личинки — расселительная, но морским стрелкам, которые прекрасно плавают, расселительная личинка не нужна. А что касается коловраток, то... не являются ли трохофорами они сами? Феномен неотении, размножения в личиночном состоянии, был открыт еще в XIX веке. Гипотеза, что коловратки произошли от неотенических трохофор, тоже знакома зоологам давным-давно — ее сторонником был еще Илья Ильич Мечников (см. О. М. Казас, 1936. Неотения). И наконец, неотения — это отличный механизм вторичного упрощения. Но чтобы принять или отвергнуть эту гипотезу, надо для начала мало-мальски правдоподобно реконструировать общего предка коловраток и морских стрелок, а о нем мы пока ничего толком не знаем. Тут, видимо, должны сказать свое слово современная технически оснащенная морфология и биология развития. Можно добавить, что некоторые признаки морских стрелок выглядят очень примитивными (например, образование целома из карманов первичной кишки, как у вторичноротых), но уникальных признаков у них явно не меньше, и разобраться в этой мозаике — весьма увлекательная задача.
Источник: Ferdinand Marletaz, Katja T.C.A. Peijnenburg, Taichiro Goto, Noriyuki Satoh, Daniel S. Rokhsar. A new spiralian phylogeny places the enigmatic arrow worms among gnathiferans // Current Biology. 2019. V. 29. № 2. P. 312–318.
Сергей Ястребов
Можно. В начале статьи я пишу:
...широко принятая в наши дни (и подтверждаемая генетикой развития) гипотеза о происхождении целома из карманов первичной кишки была в том же самом виде выдвинута несколькими исследователями около 140 лет назад (в скобках ссылка на статью Малахова и Богомоловой).
Это называется энтероцельной теорией происхождения целома. Если она верна - а она, судя по всему, верна - то самым примитивным, т.е. унаследованным непосредственно от первого целомического организма, способом образования целома в онтогенезе должен быть энтероцельный же, который характерен для вторичноротых (морской ёж, ланцетник, акула).
У морских стрелок целом развивается точно так же. Собственно, это и было одной из причин их отнесения к вторичноротым.
В некоторых узких областях подобное и правда случается: например, в крупномасштабной систематике эукариот...Некоторые взаимоисключающие параграфы наблюдаю здесь я. ;~]
несмотря на все уточнения, зоологи и сейчас убеждены, что первичноротые и вторичноротые — реальные крупные эволюционные ветвиХм, в микробиологии получается ещё интереснее - даже несмотря на то, что грамположительные и грамотрицательные бактерии, похоже, вообще не очень выходят в самостоятельные эволюционные ветви, эти группы остаются ничуть не менее важными для микробиологов чем в догеномную эру. (А вот форма клетки - уже далеко не так - она наличием всего пары-тройки генов определеяется).
базовое ветвление древа эукариот - вопрос частный, ибо что представляет собой капитан Венцель по сравнению с великолепием природы?Ну, тащемта да. Кстати ещё одна мысль, посетившая при чтении вот тут:
Что касается плоских червей, то молекулярная филогенетика показывает, что эта группа очень быстро эволюционируетА что если наиболее крупные ветви эволюционируют сравнительно небыстро поскольку они сразу нашли очень глубокий максимум приспособленности, а эти мелкие псевдодревние ветки так шатает потому, что они так себе толком и не успели найти надёжной ниши - вот их и мотыляет эхом кембрийского взрыва по сей день?
Очень интересные ссылки, спасибо, может быть прокомментирую, когда почитаю.Я вчера уже вычитал самое интересное: вторая статья опровергает первую более солидным объёмом данных - похоже и правда дидермы первичны. Что забавно - строение грамнегативной клеточной оболочки было впервые описано на вейлонелле, отнесённой потом к типу фирмикут. И вот её-то ближайшую родню в статье подробно и прошерстили, рассмотрев положение о том, что они и есть древнейшие из современных дидерм.
"Практическая достаточность" чего? Достаточность для чего?Да хоть для зубных техников. Отчего существует целый род Shigella? Отчего есть два разных вида нессерий - meningitidis и gonorrhoeae? Зато "E. coli" - всё ещё один род и вид? А нипочему - потому для клиники удобнее использовать их старые диагностические характеристики.
https://en.wikipedia.org/wiki/Negativicutesckquote>"... the proteins responsible for the unusual diderm structure of the Negativicutes may have actually been laterally acquired from Proteobacteria."
Это про вторичность.
А ведь я учил систематику бактерий как раз по Берджи.Маладес!
Каково же было моё удивление, когда.
Название гена, например, это gyrA. А ИН гена может быть просто номер, к примеру, 7544327 или есо_4236.Спасибо, Капитан!
а вопрос был о другом. Что из этого следует?Сразу его прямо задать ЧСВ помешало? Ну тогда пишите ещё портянки оправданий на русскоязычном научпоп-сайте для невежественных зубных техников. Ведь это так его поднимает, правда ведь? Ну не в рецензируемые же международные издания писать оригинальные статьи!
вы напыщенный невежда, валенок серыйА - Академический стиль!
Еще с тех пор когда я вас носом елозил по лизоциму уже было все кристально ясно.Фантазии - такие фантазии...




Рис. 1. Морские стрелки. Вверху — современная морская стрелка Spadella cephaloptera. Внизу — кембрийская морская стрелка Capinatator praetermissus. Они отличаются количеством подвижных щетинок (у Capinatator их больше). Фотография Spadella — с сайта nl.wikipedia.org , рисунок Capinatator — из статьи D. E. G. Briggs, J. B. Caron, 2017. A large cambrian chaetognath with supernumerary grasping spines