
Известные под интригующим названием «ведьмины круги» характерной формы ярко выраженные неоднородности растительного покрова образуются в условиях дефицита влаги в пустынных областях Африки. Более 40 лет предпринимаются попытки найти причины их формирования на равнинах Намибии. Сформировались две группы гипотез: деятельность насекомых и самоорганизация. В статье представлена простая модель формирования растительного покрова в зависимости от двух параметров: величины притока дефицитного ресурса и скорости роста растений. При различных сочетаниях этих параметров в модели воспроизводятся структуры, подобные природным не только по строению, но и по динамике развития (жизненному циклу). Такие результаты моделирования снимают возражения против гипотезы о значительной роли процессов самоорганизации в качестве причины формирования «ведьминых кругов» в Намибии.
«Ведьмины круги» обычно ассоциируются у жителя средней полосы России с кругами, образованными грибами (смотри, например, Википедию). Однако это броское название закрепилось и за явлениями другого рода, имеющимися в мире растений. В условиях дефицита ресурсов довольно часто в растительном покрове возникает чередование участков открытого, незаселенного растениями грунта и мест с растительным покровом. На склонах можно наблюдать чередование голой почвы и полос растительности, на равнинах с дефицитом влаги неоднородность проявляется округлыми пятнами, последние по аналогии и называют «Ведьмиными кругами» (Fairy rings). Подобные рисунки растительности на поверхности земли наблюдаются в разных областях мира – Мексике, Австралии, Африке. Это явление получило научное название – двухфазная мозаика (фаза – голая почва и фаза – растительность). «Ведьмины круги» (ВК) в Намибии – это десятки тысяч округлых участков по нескольку метров в диаметре, лишенных растительности, среди травянистого покрова песчаных равнин (см. заглавную иллюстрацию). ВК встречаются на юго-западе Африки на удалении 60-120 км от побережья на высоте 500-1000 м над уровнем моря. Узкой полосой от юга Анголы доходят до севера ЮАР. Следует отметить, что растительный покров (матрикс) в этой области довольно однообразный и представлен в основном единственным однолетним видом. Однако в разных районах это могут быть разные виды. В этих случаях вокруг окна оголенной почвы образуется характерная «бахрома» из многолетних трав (Рис.1).

Но пока, несмотря на эти «раскрытия тайн», так и не очевидны причины возникновения подобных структур. Версия с насекомыми не подтверждается более обширными наблюдениями, а показать наличие самоорганизации не удалось, поскольку предложенные модели не объясняют динамику формирования ВК. Модели самоорганизации, предложенные ранее, основаны на базовых параметрах взаимодействия веществ с различной скоростью диффузии. В качестве веществ выступают влага и «живое вещество» – растущие растения. И если рисунок (паттерн) растительного покрова в этих моделях воспроизводится довольно близкий к природному, то развитие и исчезновение ВК никак не смоделировано. Дело в том, что природные ВК имеют свой жизненный цикл. ВК зарождаются практически одномоментно во влажный сезон, затем созревают и зарастают (погибают). Этот цикл, длящийся десятки лет, подробно рассмотрен в статье журнала Plose ONE «Life Cycle and Life Span of Namibian Fairy Circles» .
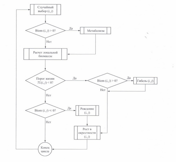
Василий Исаакович Грабовский из Центра по проблемам экологии и продуктивности лесов РАН предложил свою модель самоорганизации двухфазной мозаики на основе клеточного автомата. Идея самоорганизации в том, что образование макроструктур происходит под воздействием внутренних причин (законов), а внешние рассматриваются как фоновые. Клеточный автомат – это математический объект, в котором такие «внутренние законы» реализуются в локальных взаимодействиях ближайших, соприкасающихся единиц (клеток). Модель представляет собой матрикс – прямоугольную решетку, ячейки которой могут находиться в каждый отдельный момент в одном из нескольких состояний. В первый момент задаются начальные значения ячеек и условия взаимодействия ячеек друг с другом. В следующий момент состояние ячеек решетки пересчитывается на основании новых состояний ячеек, приобретенных на предыдущем шаге. «Законы» (попросту – алгоритм модели) отражают идеи конкуренции за пространство и ресурсы (Рис. 2):
1. Значение клетки, условно названное «биомассой», вычисляется по формуле, учитывающей начальную биомассу и приобретенную в ходе «метаболизма» биомассу (это может быть рост или убыль). В предложенной модели каждая клетка заселена растительностью, когда значение клетки положительно, либо при отрицательных значениях она без растительности, т.е. «мертва».
2. «Радиус влияния» задает число клеток, окружающих рассматриваемую (фокусную) клетку, которые принимаются в расчет.
3. Разница между базовой и фактической суммарной биомассой в зоне влияния одной клетки, т.е. в зоне радиуса влияния, названа «порогом жизни».
4. Если порог жизни отрицателен, то ресурс распределяется между всеми клетками зоны влияния равномерно, за исключением фокусной клетки. Последняя умирает, если была «жива» и ее биомасса распределяется между соседками в зоне радиуса влияния. После чего цикл начинается заново.
5. Если порог жизни неотрицателен (значения от 0 и выше), и фокусная клетка «жива», то цикл начинается заново. А если фокусная клетка «мертва», то в условиях притока ресурса извне (порог жизни неотрицателен!), она отнимает половину биомассы наиболее массивной в радиусе влияния клетки и «оживает», т.е. наиболее массивная и сильная клетка как бы прорастает на освободившееся место. После чего цикл начинается заново.

В качестве управляющих (внешних) параметров модели рассматриваются величина притока ресурса, скорость метаболизма и радиус влияния. Эти параметры введены в формулы вычисления биомасс клеток в качестве констант.
На модели сначала исследовали влияние различных сочетаний двух параметров: величины притока ресурса и скорости метаболизма. При полном переборе значений этих двух параметров 42% сочетаний дают сплошной растительный покров, 16% – ВК, 24% – полосы растительности, перемежаемые открытым грунтом, 6% – островки растительности, 12% – голый грунт. Формирование узора растительности происходит на первых шагах имитации и развивается в устойчивые конфигурации. Округлая форма модельных ВК и концентрация биомассы по краям мертвого круга (помните: «бахрома») – ну как живые! Более того, модель продемонстрировала все аспекты жизненного цикла, характерные для природных ВК: внезапное рождение, созревание, длительное существование и зарастание ВК.
Анализ эффекта размера радиуса влияния, второй аспект исследования, проводился при фиксированных значениях параметров притока ресурса и скорости метаболизма. Исследование показало, что размер радиуса влияния жестко связан (фактически определяет) размеры окружности ВК в модели. Обычно, при исследовании самоорганизации ВК, под локальными взаимодействиями имеют в виду непосредственное влияние корневых структур растений. Из этого вытекает вывод о невозможности самоорганизации в радиусах больших, чем корневая система отдельного растения – не более 70 см! (но в природе наблюдаются гораздо большие круги). В связи с этим автор указывает на ошибочность такого подхода и предлагает рассматривать в качестве локальных механизмов гидрологические характеристики почвы. Теперь дело за полевыми экспериментами.



